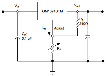
Typical Application for OM1324NTM 1.5A Positive Voltage Regulator

Using Part

Fabricant

Infineon Technologies AG
  • Catégorie d'application
    Alimentations électriques
  • Type de produit
    Alimentations électriques à sortie unique CC à CC

Pour les produits finaux

  • Military Applications

Description

  • Typical Application for OM1324NTM 1.5A Positive Voltage Regulator. These three terminal positive regulators are supplied in hermetically sealed packages. All protective features are designed into the circuit, including thermal shutdown, current-limiting, and safe-area control. With heat sinking, these devices can deliver up to 1.5A of output current. The LCC-20 device is limited to 1.5A. The unit also features output voltages that can be fixed from 1.2V to 37V using external resistors

Caractéristiques principales

  • Conversion Type
    DC to DC
  • Topology
    LDO

Nous avons mis à jour notre politique de confidentialité. Prenez un moment pour lire les changements. En cliquant sur "J'accepte", vous acceptez la clause de confidentialité d'Arrow Electronics ainsi que les conditions d'utilisation.

Notre site Internet place des cookies sur votre appareil pour améliorer votre expérience et pour améliorer notre site. Pour en savoir plus sur les cookies que nous utilisons et la façon de les désactiver, cliquez ici. Des cookies et des technologies de suivi peuvent être utilisés à des fins de marketing. En cliquant sur « Accepter », vous consentez au placement de cookies sur votre appareil et à notre utilisation de technologies de suivi. Cliquez sur « En savoir plus » pour de plus amples informations et instructions sur la façon de désactiver les cookies et les technologies de suivi. Même si l'acceptation des cookies et technologies de suivi est volontaire, leur désactivation peut entraîner un mauvais fonctionnement du site Internet et certaines publicités peuvent être moins pertinentes pour vous. Nous respectons votre confidentialité. Lisez notre politique de confidentialité ici.