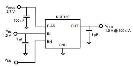
Typical Application for NCP130 300mA, Very Low Dropout Bias Rail CMOS Voltage Regulator
Using Part
Vignette
1 / 1
Pour les produits finaux
- Battery Powered Equipment
- Camcorder
- Cameras
- Smart Phone
- STB and DVR
Description
- Typical Application for NCP130 300mA, Very Low Dropout Bias Rail CMOS Voltage Regulator. The NCP130 is a 300 mA VLDO equipped with NMOS pass transistor and a separate bias supply voltage (VBIAS). The device provides very stable, accurate output voltage with low noise suitable for space constrained, noise sensitive applications
Caractéristiques principales
-
Conversion TypeDC to DC
-
TopologyLDO
Pièces en vedette (19)
| Pièce numéro | Fabricant | Type | Description | |||
|---|---|---|---|---|---|---|
|
|
NCP130AMX120TCG | onsemi | Linear Regulators | LDO Regulator Pos 1.2V 0.3A 6-Pin XDFN EP T/R | Ajouter au panier | |
|
|
NCP130BMX080TCG | onsemi | Linear Regulators | LDO Regulator Pos 0.8V 0.3A 6-Pin XDFN EP T/R | Ajouter au panier | |
|
|
NCP130AMX080TCG | onsemi | Linear Regulators | LDO Regulator Pos 0.8V 0.3A 6-Pin XDFN EP T/R | Ajouter au panier | |
|
|
NCP130AMX210TCG | onsemi | Linear Regulators | LDO Regulator Pos 2.1V 0.3A 6-Pin XDFN EP T/R | Ajouter au panier | |
|
|
NCP130BMX150TCG | onsemi | Linear Regulators | LDO Regulator Pos 1.5V 0.3A 6-Pin XDFN EP T/R | Ajouter au panier | |
|
|
NCP130BMX210TCG | onsemi | Linear Regulators | LDO Regulator Pos 2.1V 0.3A 6-Pin XDFN EP T/R | Ajouter au panier | |
|
|
NCP130AMX150TCG | onsemi | Linear Regulators | LDO Regulator Pos 1.5V 0.3A 6-Pin XDFN EP T/R | Ajouter au panier | |
|
|
NCP130AMX105TCG | onsemi | Linear Regulators | LDO Regulator Pos 1.05V 0.3A 6-Pin XDFN EP T/R | Ajouter au panier | |
|
|
NCP130BMX105TCG | onsemi | Linear Regulators | LDO Regulator Pos 1.05V 0.3A 6-Pin XDFN EP T/R | Ajouter au panier | |
|
|
NCP130BMX115TCG | onsemi | Linear Regulators | LDO Regulator Pos 1.15V 0.3A 6-Pin XDFN EP T/R | Ajouter au panier | |
|
|
NCP130BMX120TCG | onsemi | Linear Regulators | LDO Regulator Pos 1.2V 0.3A 6-Pin XDFN EP T/R | Ajouter au panier | |
|
|
NCP130AMX180TCG | onsemi | Linear Regulators | LDO Regulator Pos 1.8V 0.3A 6-Pin XDFN EP T/R | Ajouter au panier | |