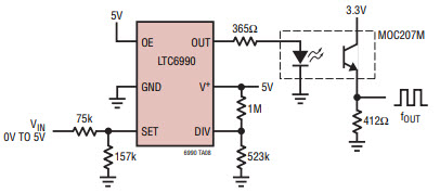
Typical Application for LTC6990CS6#TRMPBF Isolated V - F Converter. VIN Provided by Isolated Measurement Circuit. 5 us Rise/Fall Time of Isolator Limits fMAX to 60kHz

Using Part

Fabricant

Analog Devices
  • Catégorie d'application
    Oscillateurs
  • Type de produit
    Oscillateur programmable

Pour les produits finaux

  • Battery Powered Equipment
  • Environmental
  • Portable
  • Voltage-Controlled Oscillator

Description

  • Typical Application for LTC6990CS6#TRMPBF Isolated V - F Converter. VIN Provided by Isolated Measurement Circuit. 5 us Rise/Fall Time of Isolator Limits fMAX to 60kHz. The LTC6990 is a precision silicon oscillator with a programmable frequency range of 488Hz to 2MHz. It can be used as a fixed-frequency or voltage-controlled oscillator (VCO). The LTC6990 is part of the TimerBlox family of versatile silicon timing devices

Nous avons mis à jour notre politique de confidentialité. Prenez un moment pour lire les changements. En cliquant sur "J'accepte", vous acceptez la clause de confidentialité d'Arrow Electronics ainsi que les conditions d'utilisation.

Notre site Internet place des cookies sur votre appareil pour améliorer votre expérience et pour améliorer notre site. Pour en savoir plus sur les cookies que nous utilisons et la façon de les désactiver, cliquez ici. Des cookies et des technologies de suivi peuvent être utilisés à des fins de marketing. En cliquant sur « Accepter », vous consentez au placement de cookies sur votre appareil et à notre utilisation de technologies de suivi. Cliquez sur « En savoir plus » pour de plus amples informations et instructions sur la façon de désactiver les cookies et les technologies de suivi. Même si l'acceptation des cookies et technologies de suivi est volontaire, leur désactivation peut entraîner un mauvais fonctionnement du site Internet et certaines publicités peuvent être moins pertinentes pour vous. Nous respectons votre confidentialité. Lisez notre politique de confidentialité ici.