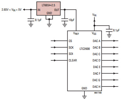
Typical Application for LT6654AMPS6-4.096 Octal DAC Voltage Reference

Using Part

Fabricant

Analog Devices
  • Catégorie d'application
    Conversion de données
  • Type de produit
    Référence de tension

Pour les produits finaux

  • Automotive Control & Monitoring
  • Data Acquisition System
  • Medical Equipments
  • Precision Regulation
  • Process Control
  • Process Instrumentation
  • Temperature Control System

Description

  • Typical Application for LT6654AMPS6-4.096 Octal DAC Voltage Reference. The LT6654 is a family of small precision voltage references that offers high accuracy, low noise, low drift, low dropout and low power. The LT6654 operates from voltages up to 36V and is fully specified from -55C to 125C

Caractéristiques principales

  • Reference Voltage
    4.096 V

Nous avons mis à jour notre politique de confidentialité. Prenez un moment pour lire les changements. En cliquant sur "J'accepte", vous acceptez la clause de confidentialité d'Arrow Electronics ainsi que les conditions d'utilisation.

Notre site Internet place des cookies sur votre appareil pour améliorer votre expérience et pour améliorer notre site. Pour en savoir plus sur les cookies que nous utilisons et la façon de les désactiver, cliquez ici. Des cookies et des technologies de suivi peuvent être utilisés à des fins de marketing. En cliquant sur « Accepter », vous consentez au placement de cookies sur votre appareil et à notre utilisation de technologies de suivi. Cliquez sur « En savoir plus » pour de plus amples informations et instructions sur la façon de désactiver les cookies et les technologies de suivi. Même si l'acceptation des cookies et technologies de suivi est volontaire, leur désactivation peut entraîner un mauvais fonctionnement du site Internet et certaines publicités peuvent être moins pertinentes pour vous. Nous respectons votre confidentialité. Lisez notre politique de confidentialité ici.