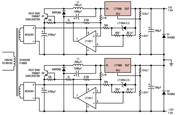
Typical Application for LT1086CM-3.6 High Efficiency Dual Linear Supply

Using Part

Fabricant

Analog Devices
  • Catégorie d'application
    Alimentations électriques
  • Type de produit
    Alimentations électriques à sortie unique CC à CC

Pour les produits finaux

  • Active Termination
  • Battery Charger
  • Constant Current Regulators
  • Linear Regulators
  • Microprocessor Power Supply
  • Post-Regulators

Description

  • Typical Application for LT1086CM-3.6 High Efficiency Dual Linear Supply. The LT1086 is designed to provide up to 1.5A output current. All internal circuitry is designed to operate down to 1V input-to-output differential and the dropout voltage is fully specified as a function of load current. Dropout is guaranteed at several operating points up to a maximum of 1.5V at maximum output current

Caractéristiques principales

  • Conversion Type
    DC to DC
  • Output Voltage
    ±12 V
  • Output Current
    1.5 A
  • Topology
    LDO

Nous avons mis à jour notre politique de confidentialité. Prenez un moment pour lire les changements. En cliquant sur "J'accepte", vous acceptez la clause de confidentialité d'Arrow Electronics ainsi que les conditions d'utilisation.

Notre site Internet place des cookies sur votre appareil pour améliorer votre expérience et pour améliorer notre site. Pour en savoir plus sur les cookies que nous utilisons et la façon de les désactiver, cliquez ici. Des cookies et des technologies de suivi peuvent être utilisés à des fins de marketing. En cliquant sur « Accepter », vous consentez au placement de cookies sur votre appareil et à notre utilisation de technologies de suivi. Cliquez sur « En savoir plus » pour de plus amples informations et instructions sur la façon de désactiver les cookies et les technologies de suivi. Même si l'acceptation des cookies et technologies de suivi est volontaire, leur désactivation peut entraîner un mauvais fonctionnement du site Internet et certaines publicités peuvent être moins pertinentes pour vous. Nous respectons votre confidentialité. Lisez notre politique de confidentialité ici.