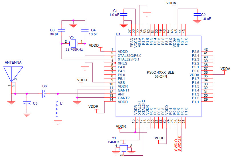
Typical Application for CY8C4128LQI-BL553 4100_BLE PSoC Programmable System-on-Chip

Using Part

Fabricant

Infineon Technologies AG
  • Catégorie d'application
    Système intégré
  • Type de produit
    Processeur d'application

Pour les produits finaux

  • Consumer Applications
  • Industrial Applications
  • Mobile Applications

Description

  • Typical Application for CY8C4128LQI-BL553 4100_BLE PSoC Programmable System-on-Chip. The PSoC 4 is a scalable and reconfigurable platform architecture for a family of programmable embedded system controllers with an Arm Cortex-M0 CPU. It combines programmable and reconfigurable analog and digital blocks with flexible automatic routing. The PSoC 4100_BLE product family, based on this platform, is a combination of a microcontroller with an integrated Bluetooth Low Energy (BLE), also known as Bluetooth Smart, radio and subsystem (BLESS), compliant with Bluetooth 4.2 specifications

Caractéristiques principales

  • Embedded System Type
    PSoC
  • Family Name
    PSoC 4
  • Core Processor
    ARM Cortex-M0

Nous avons mis à jour notre politique de confidentialité. Prenez un moment pour lire les changements. En cliquant sur "J'accepte", vous acceptez la clause de confidentialité d'Arrow Electronics ainsi que les conditions d'utilisation.

Notre site Internet place des cookies sur votre appareil pour améliorer votre expérience et pour améliorer notre site. Pour en savoir plus sur les cookies que nous utilisons et la façon de les désactiver, cliquez ici. Des cookies et des technologies de suivi peuvent être utilisés à des fins de marketing. En cliquant sur « Accepter », vous consentez au placement de cookies sur votre appareil et à notre utilisation de technologies de suivi. Cliquez sur « En savoir plus » pour de plus amples informations et instructions sur la façon de désactiver les cookies et les technologies de suivi. Même si l'acceptation des cookies et technologies de suivi est volontaire, leur désactivation peut entraîner un mauvais fonctionnement du site Internet et certaines publicités peuvent être moins pertinentes pour vous. Nous respectons votre confidentialité. Lisez notre politique de confidentialité ici.