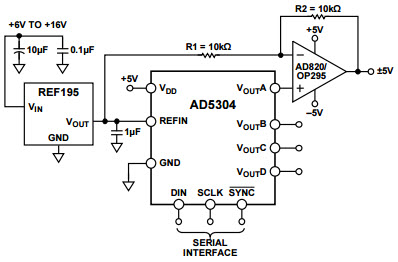
Typical Application for Bipolar Operation with the AD5304 8-Bit DAC

Using Part

Fabricant

Analog Devices
  • Catégorie d'application
    Conversion de données
  • Type de produit
    Conversion de numérique à analogique

Pour les produits finaux

  • Battery Powered Instrument
  • Measurement Instruments
  • Precision Instruments
  • Process Control

Description

  • Typical Application for Bipolar Operation with the AD5304 8-Bit DAC in 10-lead MSOP and 10-lead LFCSP packages that operate from a single 2.5V to 5.5V supply, consuming 500 uA at 3V. The references for the four DACs are derived from one reference pin

Caractéristiques principales

  • DAC Resolution
    8 Bit
  • Number of Channels
    4CH

Nous avons mis à jour notre politique de confidentialité. Prenez un moment pour lire les changements. En cliquant sur "J'accepte", vous acceptez la clause de confidentialité d'Arrow Electronics ainsi que les conditions d'utilisation.

Notre site Internet place des cookies sur votre appareil pour améliorer votre expérience et pour améliorer notre site. Pour en savoir plus sur les cookies que nous utilisons et la façon de les désactiver, cliquez ici. Des cookies et des technologies de suivi peuvent être utilisés à des fins de marketing. En cliquant sur « Accepter », vous consentez au placement de cookies sur votre appareil et à notre utilisation de technologies de suivi. Cliquez sur « En savoir plus » pour de plus amples informations et instructions sur la façon de désactiver les cookies et les technologies de suivi. Même si l'acceptation des cookies et technologies de suivi est volontaire, leur désactivation peut entraîner un mauvais fonctionnement du site Internet et certaines publicités peuvent être moins pertinentes pour vous. Nous respectons votre confidentialité. Lisez notre politique de confidentialité ici.