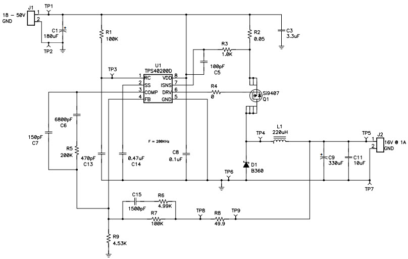
Typical Application Circuit for TPS40200 Buck Converter at VIN = 18V to 50V, VOUT = 16V @ 1A
Using Part
Vignette
1 / 1
Pour les produits finaux
- Power Supplies
Description
- Typical Application Circuit for TPS40200 Buck Converter at VIN = 18V to 50V, VOUT = 16V @ 1A
Caractéristiques principales
-
Conversion TypeDC to DC
-
TopologyBuck
Pièces en vedette (9)
| Pièce numéro | Fabricant | Type | Description | |||
|---|---|---|---|---|---|---|
|
|
TPS40200D | Texas Instruments | DC to DC Controllers | DC/DC Cntrlr Single-OUT Step Down 500kHz 8-Pin SOIC Tube | Ajouter au panier | |
|
|
TPS40200DRBT | Texas Instruments | DC to DC Controllers | DC/DC Cntrlr Single-OUT Step Down 500kHz 8-Pin VSON EP T/R | Ajouter au panier | |
|
|
TPS40200DG4 | Texas Instruments | DC to DC Controllers | DC/DC Cntrlr Single-OUT Step Down 500kHz 8-Pin SOIC Tube | Ajouter au panier | |
|
|
TPS40200DR | Texas Instruments | DC to DC Controllers | DC/DC Cntrlr Single-OUT Step Down 500kHz 8-Pin SOIC T/R | Ajouter au panier | |
|
|
TPS40200MDREPG4 | Texas Instruments | DC to DC Controllers | DC/DC Cntrlr Single-OUT Step Down 500kHz 8-Pin SOIC T/R | Ajouter au panier | |
|
|
TPS40200MDREP | Texas Instruments | DC to DC Controllers | DC/DC Cntrlr Single-OUT Step Down 500kHz 8-Pin SOIC T/R | Ajouter au panier | |
|
|
TPS40200DRBR | Texas Instruments | DC to DC Controllers | DC/DC Cntrlr Single-OUT Step Down 500kHz 8-Pin VSON EP T/R | Ajouter au panier | |
|
|
TPS40200DRG4 | Texas Instruments | DC to DC Controllers | DC/DC Cntrlr Single-OUT Step Down 500kHz 8-Pin SOIC T/R | Ajouter au panier | |
|
|
TPS40200GDR | Texas Instruments | DC to DC Controllers | DC/DC Cntrlr Single-OUT Step Down 500kHz 8-Pin SOIC T/R | Ajouter au panier | |