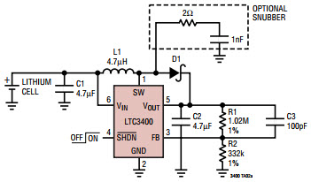
Typical Application Circuit for LTC3400BES6 Single Lithium Cell to 5V, 250mA Synchronous Boost Converter

Using Part

Fabricant

Analog Devices
  • Catégorie d'application
    Alimentations électriques
  • Type de produit
    Alimentations électriques à sortie unique CC à CC

Pour les produits finaux

  • Digital Camera
  • Handheld Electronics
  • Isolated Bias Supply
  • MP3 Player
  • Pager
  • Receivers

Description

  • Typical Application Circuit for LTC3400BES6 Single Lithium Cell to 5V, 250mA Synchronous Boost Converter. The LTC3400B is a synchronous, fixed frequency, step-up DC/DC converters delivering high efficiency in a 6-lead ThinSOT package. Capable of supplying 3.3V at 100mA from a single AA cell input, the devices contain an internal NMOS switch and PMOS synchronous rectifier

Caractéristiques principales

  • Conversion Type
    DC to DC
  • Output Voltage
    5 V
  • Output Current
    0.25 A
  • Efficiency
    92 %
  • Topology
    Boost

Nous avons mis à jour notre politique de confidentialité. Prenez un moment pour lire les changements. En cliquant sur "J'accepte", vous acceptez la clause de confidentialité d'Arrow Electronics ainsi que les conditions d'utilisation.

Notre site Internet place des cookies sur votre appareil pour améliorer votre expérience et pour améliorer notre site. Pour en savoir plus sur les cookies que nous utilisons et la façon de les désactiver, cliquez ici. Des cookies et des technologies de suivi peuvent être utilisés à des fins de marketing. En cliquant sur « Accepter », vous consentez au placement de cookies sur votre appareil et à notre utilisation de technologies de suivi. Cliquez sur « En savoir plus » pour de plus amples informations et instructions sur la façon de désactiver les cookies et les technologies de suivi. Même si l'acceptation des cookies et technologies de suivi est volontaire, leur désactivation peut entraîner un mauvais fonctionnement du site Internet et certaines publicités peuvent être moins pertinentes pour vous. Nous respectons votre confidentialité. Lisez notre politique de confidentialité ici.