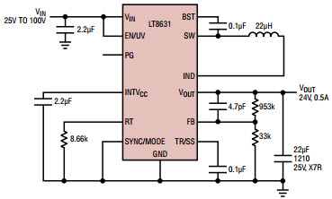
Typical Application Circuit for LT8631EFE 1MHz, 24V, 0.5A Step-Down Converter

Using Part

Fabricant

Analog Devices
  • Catégorie d'application
    Alimentations électriques
  • Type de produit
    Alimentations électriques à sortie unique CC à CC

Pour les produits finaux

  • Automotive Power Supply
  • Distributed Power System
  • Telecom Power Supply

Description

  • Typical Application Circuit for LT8631EFE 1MHz, 24V, 0.5A Step-Down Converter. The LT8631 is a current mode PWM step-down DC/DC converter with internal synchronous switches that provide current for output loads up to 1A. The wide input range of 3V to 100V makes the LT8631 suitable for regulating power from a wide variety of sources, including automotive and industrial systems and 36V to 72V telecom supplies

Caractéristiques principales

  • Conversion Type
    DC to DC
  • Input Voltage
    25 to 100 V
  • Output Voltage
    24 V
  • Output Current
    0.5 A
  • Topology
    Buck

Nous avons mis à jour notre politique de confidentialité. Prenez un moment pour lire les changements. En cliquant sur "J'accepte", vous acceptez la clause de confidentialité d'Arrow Electronics ainsi que les conditions d'utilisation.

Notre site Internet place des cookies sur votre appareil pour améliorer votre expérience et pour améliorer notre site. Pour en savoir plus sur les cookies que nous utilisons et la façon de les désactiver, cliquez ici. Des cookies et des technologies de suivi peuvent être utilisés à des fins de marketing. En cliquant sur « Accepter », vous consentez au placement de cookies sur votre appareil et à notre utilisation de technologies de suivi. Cliquez sur « En savoir plus » pour de plus amples informations et instructions sur la façon de désactiver les cookies et les technologies de suivi. Même si l'acceptation des cookies et technologies de suivi est volontaire, leur désactivation peut entraîner un mauvais fonctionnement du site Internet et certaines publicités peuvent être moins pertinentes pour vous. Nous respectons votre confidentialité. Lisez notre politique de confidentialité ici.