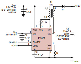
Typical Application Circuit for High Charge Rate LT3420 Photoflash Circuit

Using Part

Fabricant

Analog Devices
  • Catégorie d'application
    Alimentations électriques
  • Type de produit
    Alimentations électriques à sorties multiples CC à CC

Pour les produits finaux

  • Digital Camera
  • Flash Camera
  • Power Supplies

Description

  • Typical Application Circuit for High Charge Rate LT3420 Photoflash Circuit. The LT3420 charge high voltage photoflash capacitors quickly and efficiently. Designed for use in both Digital and film cameras, these devices use a flyback topology to achieve efficiencies up to four times better than competing flash modules. A unique adaptive off-time control algorithm maintains current-limited continuous mode transformer operation throughout the entire charge cycle, eliminating the high inrush current often found in modules

Caractéristiques principales

  • Conversion Type
    DC to DC
  • Input Voltage
    1.8 to 6 V
  • Efficiency
    75 %

Nous avons mis à jour notre politique de confidentialité. Prenez un moment pour lire les changements. En cliquant sur "J'accepte", vous acceptez la clause de confidentialité d'Arrow Electronics ainsi que les conditions d'utilisation.

Notre site Internet place des cookies sur votre appareil pour améliorer votre expérience et pour améliorer notre site. Pour en savoir plus sur les cookies que nous utilisons et la façon de les désactiver, cliquez ici. Des cookies et des technologies de suivi peuvent être utilisés à des fins de marketing. En cliquant sur « Accepter », vous consentez au placement de cookies sur votre appareil et à notre utilisation de technologies de suivi. Cliquez sur « En savoir plus » pour de plus amples informations et instructions sur la façon de désactiver les cookies et les technologies de suivi. Même si l'acceptation des cookies et technologies de suivi est volontaire, leur désactivation peut entraîner un mauvais fonctionnement du site Internet et certaines publicités peuvent être moins pertinentes pour vous. Nous respectons votre confidentialité. Lisez notre politique de confidentialité ici.