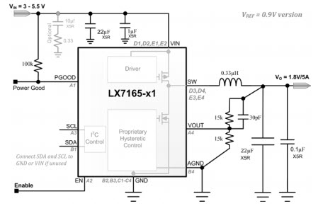
Typical (5V to 1.8V at 5A) Schematic with or without I2C implemented for LX7165 Constant Frequency Hysteretic Synchronous Buck Regulator

Using Part

Fabricant

Microchip Technology
  • Catégorie d'application
    Alimentations électriques
  • Type de produit
    Alimentations électriques à sortie unique CC à CC

Pour les produits finaux

  • Netbook
  • Notebook
  • Tablet

Description

  • Typical (5V to 1.8V at 5A) Schematic with or without I2C implemented for LX7165 Constant Frequency Hysteretic Synchronous Buck Regulator. The LX7165 is a digitally controlled step?down regulator IC with an integrated 40mohm high?side P?channel MOSFET and a 14mohm low?side N?channel MOSFET

Caractéristiques principales

  • Conversion Type
    DC to DC
  • Topology
    Buck

Nous avons mis à jour notre politique de confidentialité. Prenez un moment pour lire les changements. En cliquant sur "J'accepte", vous acceptez la clause de confidentialité d'Arrow Electronics ainsi que les conditions d'utilisation.

Notre site Internet place des cookies sur votre appareil pour améliorer votre expérience et pour améliorer notre site. Pour en savoir plus sur les cookies que nous utilisons et la façon de les désactiver, cliquez ici. Des cookies et des technologies de suivi peuvent être utilisés à des fins de marketing. En cliquant sur « Accepter », vous consentez au placement de cookies sur votre appareil et à notre utilisation de technologies de suivi. Cliquez sur « En savoir plus » pour de plus amples informations et instructions sur la façon de désactiver les cookies et les technologies de suivi. Même si l'acceptation des cookies et technologies de suivi est volontaire, leur désactivation peut entraîner un mauvais fonctionnement du site Internet et certaines publicités peuvent être moins pertinentes pour vous. Nous respectons votre confidentialité. Lisez notre politique de confidentialité ici.