TIDA-00439, Shunt Based Ground Fault Protection for Inverters Powered from 100/110Vac Supply Reference Design

Using Part

Fabricant

Texas Instruments
  • Catégorie d'application
    Amplificateurs et comparateurs
  • Type de produit
    Amplificateur de différence

Pour les produits finaux

  • Air Conditioning
  • Consumer Electronics
  • Home Appliances
  • Refrigerator and freezer
  • Washing Machine

Description

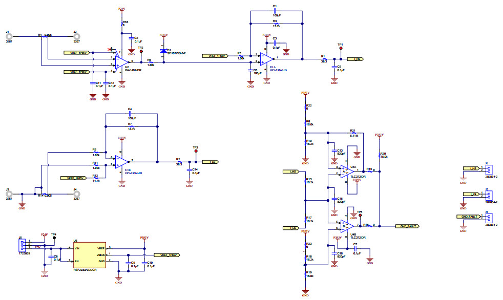
  • TIDA-00439, Shunt Based Ground Fault Protection for Inverters Powered from 100/110Vac Supply Reference Design. The TIDA-00439 design provides a reference solution for detecting ground fault in inverter based drives. Inverter current is measured on both DC positive and DC negative bus using shunt resistors. INA149 current sense amplifier having common mode voltage range of +275V is being used to measure current on DC Positive bus. Current on DC negative bus is sensed using precision Op-Amp's. The difference between the two measured currents is compared against a fixed threshold to determine the ground fault condition using high speed comparators

Caractéristiques principales

  • Gain
    14.7 dB

Nous avons mis à jour notre politique de confidentialité. Prenez un moment pour lire les changements. En cliquant sur "J'accepte", vous acceptez la clause de confidentialité d'Arrow Electronics ainsi que les conditions d'utilisation.

Notre site Internet place des cookies sur votre appareil pour améliorer votre expérience et pour améliorer notre site. Pour en savoir plus sur les cookies que nous utilisons et la façon de les désactiver, cliquez ici. Des cookies et des technologies de suivi peuvent être utilisés à des fins de marketing. En cliquant sur « Accepter », vous consentez au placement de cookies sur votre appareil et à notre utilisation de technologies de suivi. Cliquez sur « En savoir plus » pour de plus amples informations et instructions sur la façon de désactiver les cookies et les technologies de suivi. Même si l'acceptation des cookies et technologies de suivi est volontaire, leur désactivation peut entraîner un mauvais fonctionnement du site Internet et certaines publicités peuvent être moins pertinentes pour vous. Nous respectons votre confidentialité. Lisez notre politique de confidentialité ici.