PMP7919, Power Solution for an Automotive Voltage Stabilizer

Using Part

Fabricant

Texas Instruments
  • Catégorie d'application
    Alimentations électriques
  • Type de produit
    Alimentations électriques à sortie unique CC à CC

Pour les produits finaux

  • Automotive and Transportation

Description

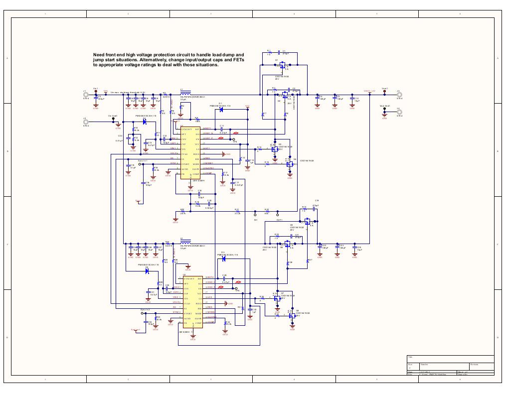
  • PMP7919, Power Solution for an Automotive Voltage Stabilizer. The PMP7919 is a 2-phase synchronous boost converter that can take a minimum 5.5V input and put out 11.5V or higher at 15A. It is used in the Voltage Quality Module in a start-stop vehicle where warm cranking is not allowed to cause certain electronic loads (such as the head unit) to power cycle. When the start-stop vehicle goes through warm cranking, the lead acid battery voltage may dip to 6V (in the US) momentarily. The PMP7919 boost converter will, in this case, immediately respond to the transient so that its output voltage will stay in specifications, preventing down-stream electronic loads from shutting down

Caractéristiques principales

  • Conversion Type
    DC to DC
  • Input Voltage
    5.5 V
  • Output Voltage
    11.5 V
  • Output Current
    15 A
  • Topology
    Boost

Nous avons mis à jour notre politique de confidentialité. Prenez un moment pour lire les changements. En cliquant sur "J'accepte", vous acceptez la clause de confidentialité d'Arrow Electronics ainsi que les conditions d'utilisation.

Notre site Internet place des cookies sur votre appareil pour améliorer votre expérience et pour améliorer notre site. Pour en savoir plus sur les cookies que nous utilisons et la façon de les désactiver, cliquez ici. Des cookies et des technologies de suivi peuvent être utilisés à des fins de marketing. En cliquant sur « Accepter », vous consentez au placement de cookies sur votre appareil et à notre utilisation de technologies de suivi. Cliquez sur « En savoir plus » pour de plus amples informations et instructions sur la façon de désactiver les cookies et les technologies de suivi. Même si l'acceptation des cookies et technologies de suivi est volontaire, leur désactivation peut entraîner un mauvais fonctionnement du site Internet et certaines publicités peuvent être moins pertinentes pour vous. Nous respectons votre confidentialité. Lisez notre politique de confidentialité ici.