PMP7115.8, Non-Isolated LDO for Industrial using TPS7A3001 w/ input of 16 VDC -15V@0.05A
Using Part
Vignette
1 / 3
Documents connexes
Pour les produits finaux
- Industrial
Description
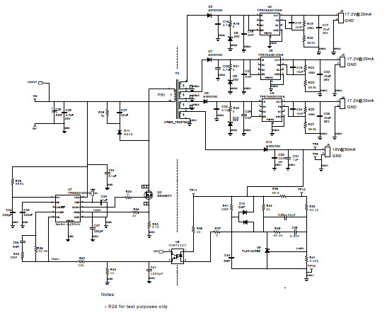
- PMP7115.8, Non-Isolated LDO for Industrial using TPS7A3001 w/ input of 16 VDC -15V@0.05A. PMP7115.8(-15V@0.05A) reference design is a 13.2W LDO which uses a TPS7A3001 and was intended for Industrial applications. It can generate a Non-Isolated -15 volt output at 0.05 Amps from an input of 16 Volts DC. This design has multiple outputs
Caractéristiques principales
-
Conversion TypeDC to DC
-
Input Voltage16 V
-
Output Voltage-15 V
-
Output Current0.05 A
-
Output Power0.75 W
-
TopologyLDO
Pièces en vedette (16)
| Pièce numéro | Fabricant | Type | Description | |||
|---|---|---|---|---|---|---|
|
|
TL431AIDBZR | Texas Instruments | Voltage References | V-Ref Adjustable 2.495V to 36V 100mA 3-Pin SOT-23 T/R | Ajouter au panier | |
|
|
TPS40210DGQ | Texas Instruments | DC to DC Controllers | DC/DC Cntrlr Single-OUT Step Up 1000kHz 10-Pin HVSSOP EP Tube | Ajouter au panier | |
|
|
TL431AIDBZT | Texas Instruments | Voltage References | V-Ref Adjustable 2.495V to 36V 100mA 3-Pin SOT-23 T/R | Ajouter au panier | |
|
|
TPS7A4201DGNT | Texas Instruments | Linear Regulators | LDO Regulator Pos 1.161V to 26V 0.05A 8-Pin HVSSOP EP T/R | Ajouter au panier | |
|
|
UCC28600D | Texas Instruments | AC to DC Switching Converters | AC to DC Switching Converter Flyback Tube 8-Pin SOIC | Ajouter au panier | |
|
|
TL431AIDBZTG4 | Texas Instruments | Voltage References | V-Ref Adjustable 2.495V to 36V 100mA 3-Pin SOT-23 T/R | Ajouter au panier | |
|
|
TCMT1107 | Vishay | Transistor and Photovoltaic Output Photocouplers | Optocoupler DC-IN 1-CH Transistor DC-OUT 4-Pin SSOP T/R | Ajouter au panier | |
|
|
UCC28600DR | Texas Instruments | AC to DC Switching Converters | AC to DC Switching Converter Flyback T/R 8-Pin SOIC | Ajouter au panier | |
|
|
TPS7A4201DGNR | Texas Instruments | Linear Regulators | LDO Regulator Pos 1.161V to 26V 0.05A 8-Pin HVSSOP EP T/R | Ajouter au panier | |
|
|
FOD817A | onsemi | Transistor and Photovoltaic Output Photocouplers | Optocoupler DC-IN 1-CH Transistor DC-OUT 4-Pin PDIP Black Box | Ajouter au panier | |
|
|
TPS40210 | Texas Instruments | DC to DC Controllers | DC/DC Cntrlr Single-OUT Step Up 1000kHz 10-Pin HVSSOP EP Tube | Ajouter au panier | |
|
|
UCC28600DRG4 | Texas Instruments | AC to DC Switching Converters | AC to DC Switching Converter Flyback T/R 8-Pin SOIC | Ajouter au panier | |