PMP6025, 120VAC Input, 3.5W Output LED Driver Candelabra (E12)/Small form Factor LED Lig Reference Design

Using Part

Fabricant

Texas Instruments
  • Catégorie d'application
    Éclairage
  • Type de produit
    Pilote d'atténuation de DEL

Description

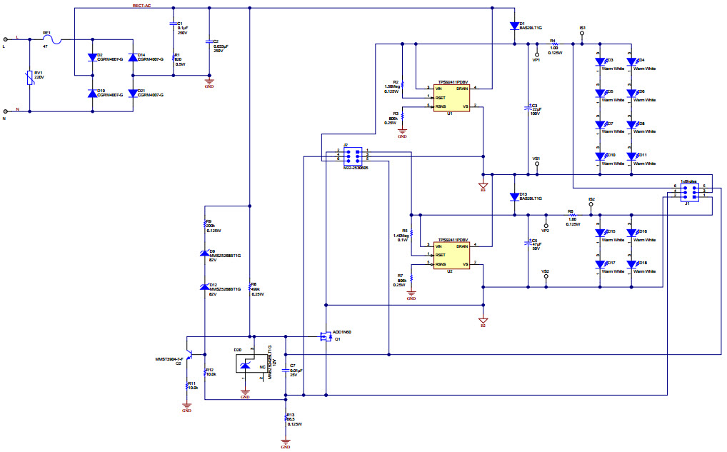
  • PMP6025, 120VAC Input, 3.5W Output LED Driver Candelabra (E12)/Small form Factor LED Lig Reference Design. PMP6025 is a simple, magnetic-free, AC linear LED light engine design utilizing TPS92411 floating switches to deliver approximately 400 lumens when supplied with 120V mains AC. The form factor has been optimized to fit standard E12 Candelabra Edison Screw (CES) light bulb bases. EMI, Power factor and THD performance easily exceed all regulatory requirements

Caractéristiques principales

  • Input Voltage
    120 (AC) V
  • Output Power
    3.5 W
  • Number of Derived Elements
    12

Nous avons mis à jour notre politique de confidentialité. Prenez un moment pour lire les changements. En cliquant sur "J'accepte", vous acceptez la clause de confidentialité d'Arrow Electronics ainsi que les conditions d'utilisation.

Notre site Internet place des cookies sur votre appareil pour améliorer votre expérience et pour améliorer notre site. Pour en savoir plus sur les cookies que nous utilisons et la façon de les désactiver, cliquez ici. Des cookies et des technologies de suivi peuvent être utilisés à des fins de marketing. En cliquant sur « Accepter », vous consentez au placement de cookies sur votre appareil et à notre utilisation de technologies de suivi. Cliquez sur « En savoir plus » pour de plus amples informations et instructions sur la façon de désactiver les cookies et les technologies de suivi. Même si l'acceptation des cookies et technologies de suivi est volontaire, leur désactivation peut entraîner un mauvais fonctionnement du site Internet et certaines publicités peuvent être moins pertinentes pour vous. Nous respectons votre confidentialité. Lisez notre politique de confidentialité ici.