PMP4333.2, 1kW Triple-Rail Isolated DC/DC Digital Power Supply for Telecom (48V@10A)
Using Part
Vignette
1 / 10
Documents connexes
Pour les produits finaux
- Portable
Description
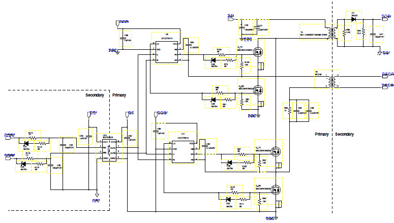
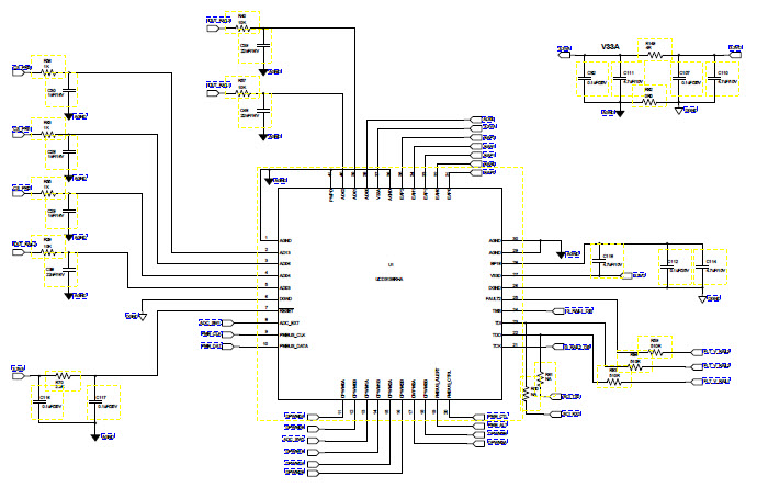
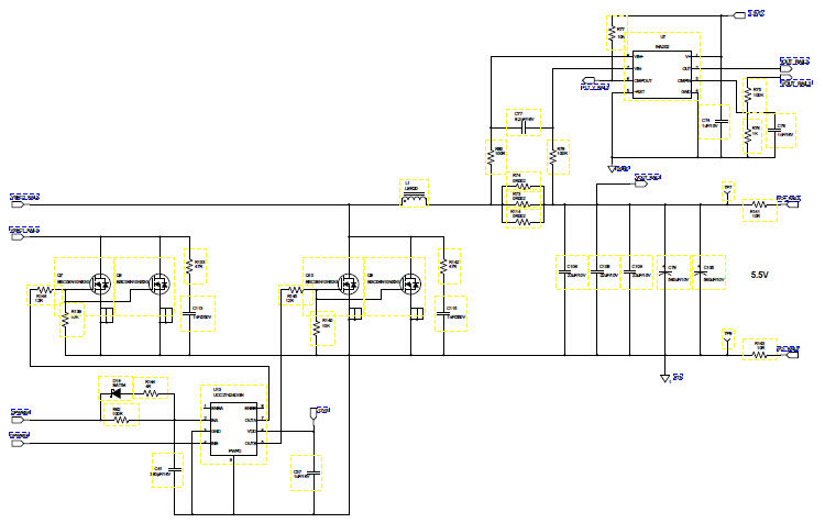
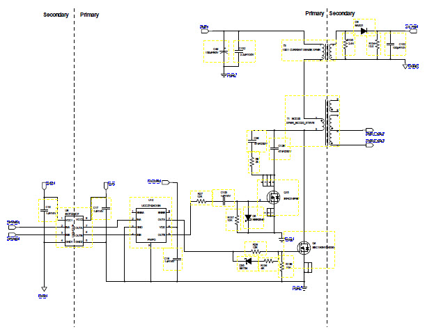
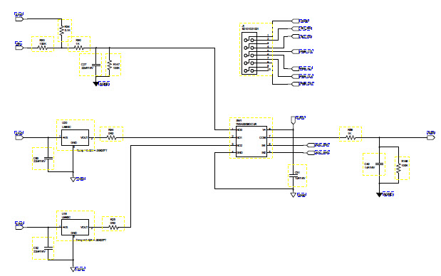
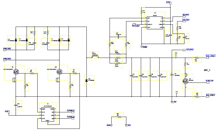
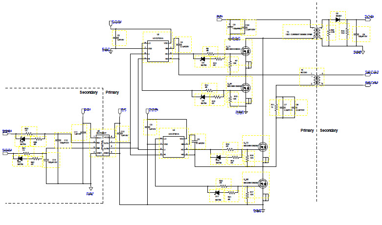
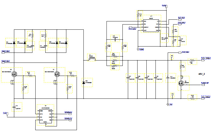
- PMP4333.2, 1kW Triple-Rail Isolated DC/DC Digital Power Supply for Telecom (48V@10A). Reference design demonstrates full-function 1.2KW triple-rail digital power supply solution for telecom application. The input range is 36-60Vin and outputs are two 48V10A(Full bridge) and one 5.5V30A(active clamp). Synchronous rectifiers are used in the design and the overall efficiency is up to 92%@full load. The full-feature digital solution includes soft start, power up/down sequencing, fast response to input dip, protection features as OVP, OCP, OTP and input UVLO. Other devices like LM34927, UCC27324, UCC27201 are also used to provide bias supply and drive the FETs
Caractéristiques principales
-
Conversion TypeDC to DC
-
Input Voltage36 to 60 V
-
Output Voltage48 V
-
Output Current10 A
-
Output Power480 W
-
TopologyForward- Active Clamp|Fly-Buck
Pièces en vedette (27)
| Pièce numéro | Fabricant | Type | Description | |||
|---|---|---|---|---|---|---|
|
|
INA202AIDGKT | Texas Instruments | Linear Comparators | Comparator Single 18V 8-Pin VSSOP T/R | Ajouter au panier | |
|
|
TS5A3359DCUR | Texas Instruments | Analog Switch Multiplexers | Analog Switch/Analog Multiplexer Single 1:3 8-Pin VSSOP T/R | Ajouter au panier | |
|
|
INA202AIDRG4 | Texas Instruments | Linear Comparators | Comparator Single 18V 8-Pin SOIC T/R | Ajouter au panier | |
|
|
INA202AIDGKR | Texas Instruments | Linear Comparators | Comparator Single 18V 8-Pin VSSOP T/R | Ajouter au panier | |
|
|
INA202AID | Texas Instruments | Linear Comparators | Comparator Single 18V 8-Pin SOIC Tube | Ajouter au panier | |
|
|
UCC27201ADDAR | Texas Instruments | Gate and Power Drivers | Driver 3A 2-OUT High Side/Low Side Full Brdg/Half Brdg Non-Inv 8-Pin HSOIC EP T/R | Ajouter au panier | |
|
|
UCC27424DGNRG4 | Texas Instruments | Gate and Power Drivers | Driver 4A 2-OUT Low Side Non-Inv 8-Pin HVSSOP EP T/R | Ajouter au panier | |
|
|
UCC27424DGNR | Texas Instruments | Gate and Power Drivers | Driver 4A 2-OUT Low Side Non-Inv 8-Pin HVSSOP EP T/R | Ajouter au panier | |
|
|
UCC27201ADRMR | Texas Instruments | Gate and Power Drivers | Driver 3A 2-OUT High Side/Low Side Full Brdg/Half Brdg Non-Inv 8-Pin VSON EP T/R | Ajouter au panier | |
|
|
UCC27201ADPRR | Texas Instruments | Gate and Power Drivers | Driver 3A 2-OUT High Side/Low Side Full Brdg/Half Brdg Non-Inv 10-Pin WSON EP T/R | Ajouter au panier | |
|
|
UCC27423DGNR | Texas Instruments | Gate and Power Drivers | Driver 4A 2-OUT Low Side Inv 8-Pin HVSSOP EP T/R | Ajouter au panier | |
|
|
LM34927SDX/NOPB | Texas Instruments | DC to DC Converter and Switching Regulator Chip | Conv DC-DC 7.5V to 100V Synchronous Step Down Dual-Out 1.225V to 90V 0.6A/0.6A 8-Pin WSON EP T/R | Ajouter au panier | |