PMP10624.1, 9 to 42Vin, 5V@3A Synchronous 4-Switch Buck-Boost Converter Reference Design

Using Part

Fabricant

Texas Instruments
  • Catégorie d'application
    Alimentations électriques
  • Type de produit
    Alimentations électriques à sortie unique CC à CC

Description

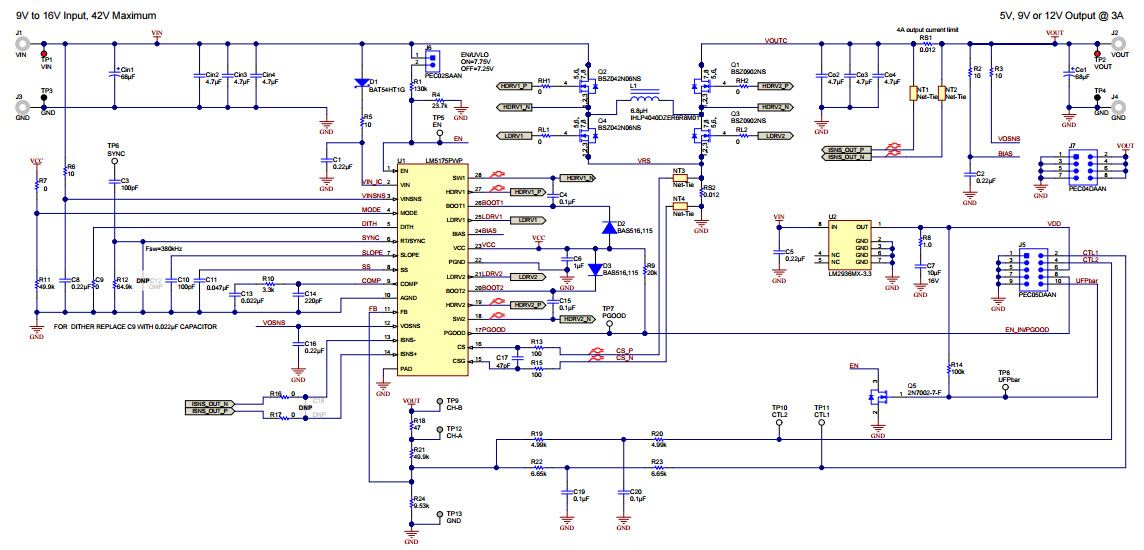
  • PMP10624.1, 9 to 42Vin, 5V@3A Synchronous 4-Switch Buck-Boost Converter Reference Design. The PMP10624 is a synchronous 4-switch buck-boost converter which utilizes the LM5175 controller for USB type C applications. The output voltage can be selected for 5V, 9V or 12V at 3A using jumpers or open drain control switches. The LM5175 average current loop sets a maximum output current of 4A

Caractéristiques principales

  • Conversion Type
    DC to DC
  • Input Voltage
    9 to 42 V
  • Output Voltage
    5 V
  • Output Current
    3 A
  • Output Power
    15 W
  • Topology
    Buck Boost

Nous avons mis à jour notre politique de confidentialité. Prenez un moment pour lire les changements. En cliquant sur "J'accepte", vous acceptez la clause de confidentialité d'Arrow Electronics ainsi que les conditions d'utilisation.

Notre site Internet place des cookies sur votre appareil pour améliorer votre expérience et pour améliorer notre site. Pour en savoir plus sur les cookies que nous utilisons et la façon de les désactiver, cliquez ici. Des cookies et des technologies de suivi peuvent être utilisés à des fins de marketing. En cliquant sur « Accepter », vous consentez au placement de cookies sur votre appareil et à notre utilisation de technologies de suivi. Cliquez sur « En savoir plus » pour de plus amples informations et instructions sur la façon de désactiver les cookies et les technologies de suivi. Même si l'acceptation des cookies et technologies de suivi est volontaire, leur désactivation peut entraîner un mauvais fonctionnement du site Internet et certaines publicités peuvent être moins pertinentes pour vous. Nous respectons votre confidentialité. Lisez notre politique de confidentialité ici.