PMP10121, Offline AC/DC 77W Quasi-Resonant Flyback Converter Reference Design

Using Part

Fabricant

Texas Instruments
  • Catégorie d'application
    Alimentations électriques
  • Type de produit
    Alimentations électriques à sortie unique CA à CC

Pour les produits finaux

  • Battery Charger
  • Power Supplies
  • Power Supply Adaptor

Description

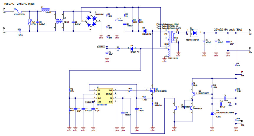
  • PMP10121, Offline AC/DC 77W Quasi-Resonant Flyback Converter Reference Design. The PMP10121 reference design uses the UCC28600 quasi-resonant flyback controller to generate 22V @ 3.5A from an AC input. This flyback converter is not isolated and no optocoupler is needed for regulation

Caractéristiques principales

  • Conversion Type
    AC to DC
  • Input Voltage
    165 to 275 (AC) V
  • Output Voltage
    22 V
  • Output Current
    3.5 A
  • Output Power
    77 W
  • Efficiency
    90.3 %
  • Topology
    Flyback- Quasi Resonant

Nous avons mis à jour notre politique de confidentialité. Prenez un moment pour lire les changements. En cliquant sur "J'accepte", vous acceptez la clause de confidentialité d'Arrow Electronics ainsi que les conditions d'utilisation.

Notre site Internet place des cookies sur votre appareil pour améliorer votre expérience et pour améliorer notre site. Pour en savoir plus sur les cookies que nous utilisons et la façon de les désactiver, cliquez ici. Des cookies et des technologies de suivi peuvent être utilisés à des fins de marketing. En cliquant sur « Accepter », vous consentez au placement de cookies sur votre appareil et à notre utilisation de technologies de suivi. Cliquez sur « En savoir plus » pour de plus amples informations et instructions sur la façon de désactiver les cookies et les technologies de suivi. Même si l'acceptation des cookies et technologies de suivi est volontaire, leur désactivation peut entraîner un mauvais fonctionnement du site Internet et certaines publicités peuvent être moins pertinentes pour vous. Nous respectons votre confidentialité. Lisez notre politique de confidentialité ici.