MSCSICMDD/REF1, Dual SiC MOSFET Driver Reference Design
Using Part
Vignette
1 / 4
Pour les produits finaux
- Date Stamping
- Industrial Asset Tracking
- Internet Protocols
- Inventory Management
- Multi Card Calibration and Control
- Secure Key Storage
- Set-Top Box
Description
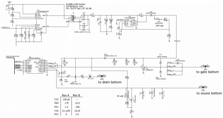
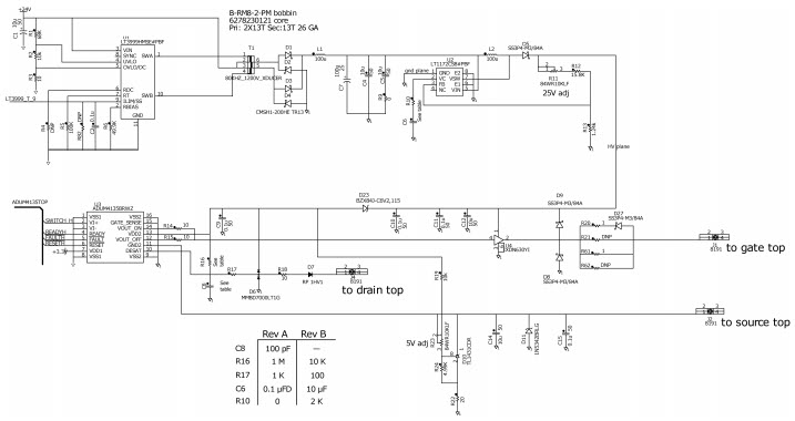
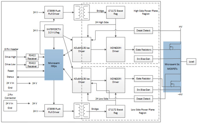
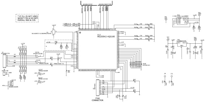
- MSCSICMDD/REF1, Reference Design provides an example of a highly-isolated SiC MOSFET dual-gate driver. It can be configured by switches to drive as a half-bridge configuration with one side on and dead time protection. It can also be configured to provide concurrent drive with the requirement to study UIS or double-pulse testing. This design can be used with most SiC MOSFET discrete and module devices. The dead time and gate drive resistance are adjusted by the user to match the requirements of the application. Dead time protection and desaturation protection makes device evaluation easier while lowering the risk of damaging parts
Pièces en vedette (12)
| Pièce numéro | Fabricant | Type | Description | |||
|---|---|---|---|---|---|---|
|
|
LT3999HMSE#PBF | Analog Devices | DC to DC Controllers | DC/DC Cntrlr Single-OUT Push-Pull 1000kHz 10-Pin MSOP EP Tube | Ajouter au panier | |
|
|
AGL030V2-VQG100 | Microchip Technology | Field Programmable Gate Arrays - FPGAs | FPGA IGLOO Family 30K Gates 130nm Technology 1.2V/1.5V 100-Pin VQFP Tray | Ajouter au panier | |
|
|
IXDN630YI | Littelfuse | Gate and Power Drivers | Driver 30A 1-OUT Low Side Non-Inv 6-Pin(5+Tab) TO-263 Tube | Ajouter au panier | |
|
|
LD1086DT33TR | STMicroelectronics | Linear Regulators | LDO Regulator Pos 3.3V 1.5A 3-Pin(2+Tab) DPAK T/R | Ajouter au panier | |
|
|
LT3007ITS8-1.5#TRMPBF | Analog Devices | Linear Regulators | LDO Regulator Pos 1.5V 0.02A 8-Pin TSOT-23 T/R | Ajouter au panier | |
|
|
AGL030V2-VQG100 | Microchip Technology | Field Programmable Gate Arrays - FPGAs | FPGA IGLOO Family 30K Gates 130nm Technology 1.2V/1.5V 100-Pin VQFP Tray | Ajouter au panier | |
|
|
TL1431CDR | Texas Instruments | Voltage References | V-Ref Adjustable 2.5V to 36V 100mA 8-Pin SOIC T/R | Ajouter au panier | |
|
|
LT1172HVCQ#PBF | Analog Devices | DC to DC Converter and Switching Regulator Chip | Conv DC-DC 3V to 60V Synchronous Step Down/Synchronous Step Up Single-Out 1.244V to 60V 3A 100W 6-Pin(5+Tab) DDPAK Tube | Ajouter au panier | |
|
|
AGL030V2-VQG100 | Microchip Technology | Field Programmable Gate Arrays - FPGAs | FPGA IGLOO Family 30K Gates 130nm Technology 1.2V/1.5V 100-Pin VQFP Tray | Ajouter au panier | |
|
|
IXDN630YI | Littelfuse | Gate and Power Drivers | Driver 30A 1-OUT Low Side Non-Inv 6-Pin(5+Tab) TO-263 Tube | Ajouter au panier | |
|
|
ADUM4135BRWZ | Analog Devices | Digital Isolators | Driver 4.61A 1-OUT High Side/Low Side 16-Pin SOIC W Tube | Ajouter au panier | |
|
|
ADUM4135 | Analog Devices | Digital Isolators | Driver 4.61A 1-OUT High Side/Low Side 16-Pin SOIC W Tube | Ajouter au panier | |