MAX9271COAXEVKIT#, Evaluation Kit for the MAX9271 16-Bit GMSL Serializer with Coax or STP Cable Drive
Using Part
Vignette
1 / 3
Pour les produits finaux
- Automotive Camera
Description
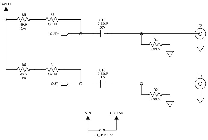
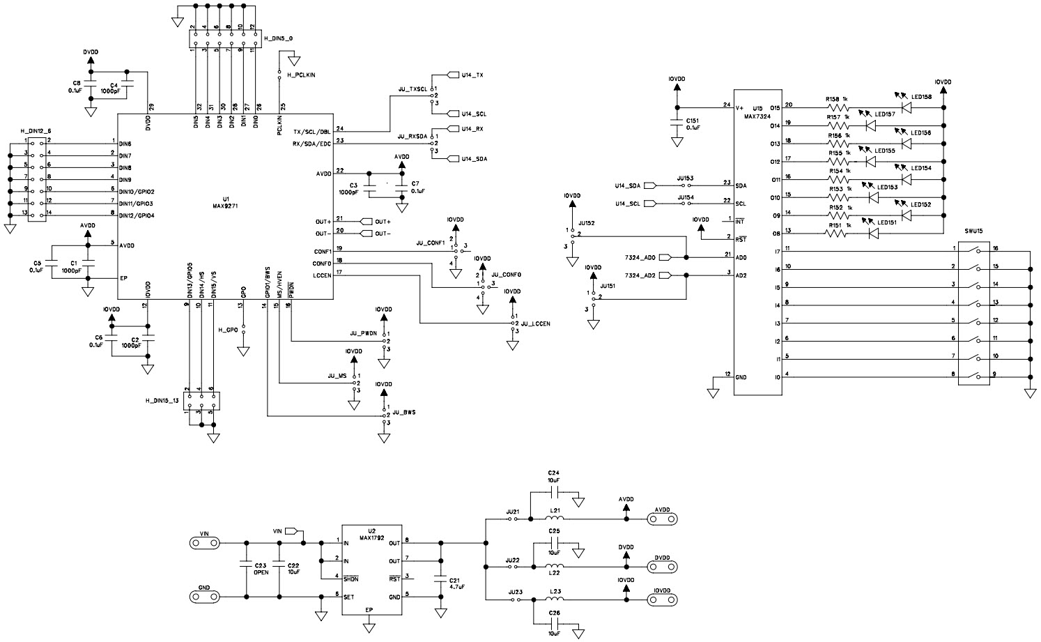
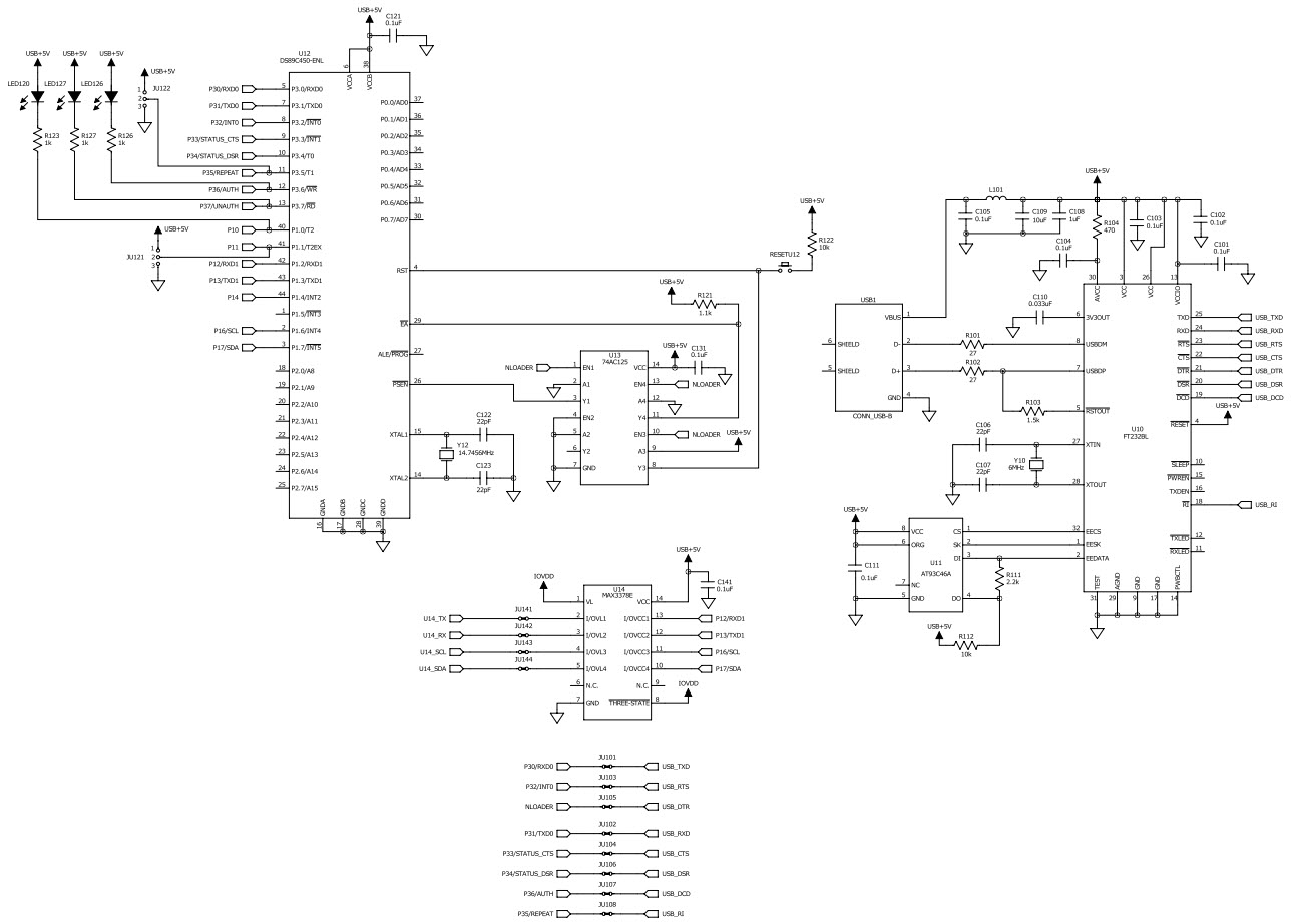
- MAX9271COAXEVKIT#, COAX Evaluation Kit (EV kit) provides a proven design to evaluate the MAX9271 high-band width gigabit multimedia serial link (GMSL) serializer with spread spectrum and full-duplex control channel with the use of a standard FAKRA coaxial cable. The EV kit also includes Windows XP, Windows Vista, and Windows 7-compatible software that provides a simple graphical user interface (GUI) for exercising the features of the device. The EV kit comes with a MAX9271GTJ/V+ installed
Pièces en vedette (18)
| Pièce numéro | Fabricant | Type | Description | |||
|---|---|---|---|---|---|---|
|
|
MAX1792EUA18+T | Analog Devices | Linear Regulators | LDO Regulator Pos 1.25V to 5V1.8V 0.5A 8-Pin uMAX EP T/R | Ajouter au panier | |
|
|
MAX3378EEUD+T | Analog Devices | Level Translators | Voltage Level Translator 4-CH Bidirectional 14-Pin TSSOP T/R | Ajouter au panier | |
|
|
MAX1792EUA18+ | Analog Devices | Linear Regulators | LDO Regulator Pos 1.25V to 5V1.8V 0.5A 8-Pin uMAX EP Tube | Ajouter au panier | |
|
|
DS89C450-ENL+ | Analog Devices | Microcontrollers - MCUs | MCU 8-bit 8051 CISC 64KB Flash 5V 44-Pin TQFP Tray | Ajouter au panier | |
|
|
MAX7324AEG+ | Analog Devices | GPIO Expanders | I2C Interface 400kHz 5.5V 24-Pin QSOP Tube | Ajouter au panier | |
|
|
MAX7324AEG+ | Analog Devices | GPIO Expanders | I2C Interface 400kHz 5.5V 24-Pin QSOP Tube | Ajouter au panier | |
|
|
MAX3378EEUD+ | Analog Devices | Level Translators | Voltage Level Translator 4-CH Bidirectional 14-Pin TSSOP Tube | Ajouter au panier | |
|
|
MAX3378EEUD+T | Analog Devices | Level Translators | Voltage Level Translator 4-CH Bidirectional 14-Pin TSSOP T/R | Ajouter au panier | |
|
|
MAX7324AEG+T | Analog Devices | GPIO Expanders | I2C Interface 400kHz 5.5V 24-Pin QSOP T/R | Ajouter au panier | |
|
|
MAX7324AEG+T | Analog Devices | GPIO Expanders | I2C Interface 400kHz 5.5V 24-Pin QSOP T/R | Ajouter au panier | |
|
|
MAX1792EUA18+T | Analog Devices | Linear Regulators | LDO Regulator Pos 1.25V to 5V1.8V 0.5A 8-Pin uMAX EP T/R | Ajouter au panier | |
|
|
DS89C450-ENL+ | Analog Devices | Microcontrollers - MCUs | MCU 8-bit 8051 CISC 64KB Flash 5V 44-Pin TQFP Tray | Ajouter au panier | |