LTC3404, 3.1V/600mA Step-Down Regulator
Using Part
Vignette
1 / 1
Pour les produits finaux
- Cellular Phone
- Distributed Control System
- DSL Modem
- Portable
- Wireless Modem
Description
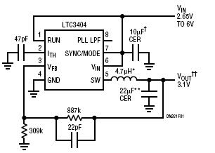
- Circuit shows LTC3404, 3.1V/600mA Step-Down Regulator. Circuit shows a typical application suitable for a single Li-Ion cell or 3- to 4-cell NiCd or NiMH battery input
Caractéristiques principales
-
Conversion TypeDC to DC
-
Input Voltage2.65 to 6 V
-
Output Voltage3.1 V
-
Output Current0.6 A
-
Efficiency94 %
-
TopologyBuck
Pièces en vedette (10)
Pièce numéro | Fabricant | Type | Description | |||
---|---|---|---|---|---|---|
|
LTC3404EMS8 | Analog Devices | DC to DC Converter and Switching Regulator Chip | Conv DC-DC 2.65V to 6V Synchronous Step Down Single-Out 0.8V to 6V 0.6A 8-Pin MSOP | Ajouter au panier | |
|
LTC3404MPMS8 | Analog Devices | DC to DC Converter and Switching Regulator Chip | Conv DC-DC 2.65V to 6V Synchronous Step Down Single-Out 0.8V to 6V 0.6A 8-Pin MSOP Tube | Ajouter au panier | |
|
LTC3404MPMS8#TRPBF | Analog Devices | DC to DC Converter and Switching Regulator Chip | Conv DC-DC 2.65V to 6V Synchronous Step Down Single-Out 0.8V to 6V 0.6A 8-Pin MSOP T/R | Ajouter au panier | |
|
LTC3404EMS8#TR | Analog Devices | DC to DC Converter and Switching Regulator Chip | Conv DC-DC 2.65V to 6V Synchronous Step Down Single-Out 0.8V to 6V 0.6A 8-Pin MSOP T/R | Ajouter au panier | |
|
LTC3404IMS8#TRPBF | Analog Devices | DC to DC Converter and Switching Regulator Chip | Conv DC-DC 2.65V to 6V Synchronous Step Down Single-Out 0.8V to 6V 0.6A 8-Pin MSOP T/R | Ajouter au panier | |
|
LTC3404IMS8#PBF | Analog Devices | DC to DC Converter and Switching Regulator Chip | Conv DC-DC 2.65V to 6V Synchronous Step Down Single-Out 0.8V to 6V 0.6A 8-Pin MSOP Tube | Ajouter au panier | |
|
LTC3404EMS8#PBF | Analog Devices | DC to DC Converter and Switching Regulator Chip | Conv DC-DC 2.65V to 6V Synchronous Step Down Single-Out 0.8V to 6V 0.6A 8-Pin MSOP Tube | Ajouter au panier | |
|
LTC3404MPMS8#PBF | Analog Devices | DC to DC Converter and Switching Regulator Chip | Conv DC-DC 2.65V to 6V Synchronous Step Down Single-Out 0.8V to 6V 0.6A 8-Pin MSOP Tube | Ajouter au panier | |
|
LTC3404MPMS8#TR | Analog Devices | DC to DC Converter and Switching Regulator Chip | Conv DC-DC 2.65V to 6V Synchronous Step Down Single-Out 0.8V to 6V 0.6A 8-Pin MSOP T/R | Ajouter au panier | |
|
LTC3404EMS8#TRPBF | Analog Devices | DC to DC Converter and Switching Regulator Chip | Conv DC-DC 2.65V to 6V Synchronous Step Down Single-Out 0.8V to 6V 0.6A 8-Pin MSOP T/R | Ajouter au panier |