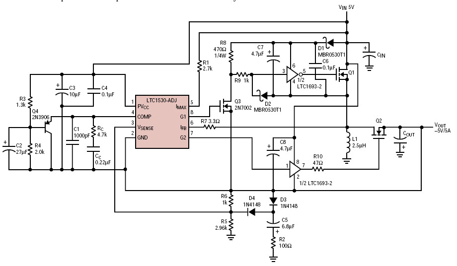
LTC1530S8, 3.3V/3A regulator
Using Part
Vignette
1 / 1
Pour les produits finaux
- Power Supplies
- Processor Power Management
Description
- 3A design that has a total height of less than 2.4mm. The inductor is a Gowanda part 50-324 which mounts through a hole in the PCB for a total height above the board of approximately 1.5mm
Caractéristiques principales
-
Conversion TypeDC to DC
-
Input Voltage5 V
-
Output Voltage-5 V
-
Output Current5 A
-
TopologyInverting
Pièces en vedette (32)
| Pièce numéro | Fabricant | Type | Description | |||
|---|---|---|---|---|---|---|
|
|
LTC1693-2IS8#PBF | Analog Devices | Gate and Power Drivers | Driver 1.7A 2-OUT High Side/Low Side Inv/Non-Inv 8-Pin SOIC N Tube | Ajouter au panier | |
|
|
LTC1693-2CS8 | Analog Devices | Gate and Power Drivers | Driver 1.7A 2-OUT High Side/Low Side Inv/Non-Inv 8-Pin SOIC N | Ajouter au panier | |
|
|
LTC1693-2CS8#PBF | Analog Devices | Gate and Power Drivers | Driver 1.7A 2-OUT High Side/Low Side Inv/Non-Inv 8-Pin SOIC N Tube | Ajouter au panier | |
|
|
LTC1693-2IS8 | Analog Devices | Gate and Power Drivers | Driver 1.7A 2-OUT High Side/Low Side Inv/Non-Inv 8-Pin SOIC N | Ajouter au panier | |
|
|
LTC1693-2CS8#TRPBF | Analog Devices | Gate and Power Drivers | Driver 1.7A 2-OUT High Side/Low Side Inv/Non-Inv 8-Pin SOIC N T/R | Ajouter au panier | |
|
|
LTC1693-2IS8#TR | Analog Devices | Gate and Power Drivers | Driver 1.7A 2-OUT High Side/Low Side Inv/Non-Inv 8-Pin SOIC N T/R | Ajouter au panier | |
|
|
LTC1693-2IS8#TRPBF | Analog Devices | Gate and Power Drivers | Driver 1.7A 2-OUT High Side/Low Side Inv/Non-Inv 8-Pin SOIC N T/R | Ajouter au panier | |
|
|
LTC1530IS8-1.9#TRPBF | Analog Devices | DC to DC Controllers | DC/DC Cntrlr Single-OUT Step Down 350kHz 8-Pin SOIC N T/R | Ajouter au panier | |
|
|
LTC1530CS8-2.8#PBF | Analog Devices | DC to DC Controllers | DC/DC Cntrlr Single-OUT Step Down 350kHz 8-Pin SOIC N Tube | Ajouter au panier | |
|
|
LTC1530CS8-3.3#PBF | Analog Devices | DC to DC Controllers | DC/DC Cntrlr Single-OUT Step Down 350kHz 8-Pin SOIC N Tube | Ajouter au panier | |
|
|
LTC1530IS8-2.8#PBF | Analog Devices | DC to DC Controllers | DC/DC Cntrlr Single-OUT Step Down 350kHz 8-Pin SOIC N Tube | Ajouter au panier | |
|
|
LTC1530IS8-3.3#TRPBF | Analog Devices | DC to DC Controllers | DC/DC Cntrlr Single-OUT Step Down 350kHz 8-Pin SOIC N T/R | Ajouter au panier | |