LOWNOISESPLITRAILNONISO-BOOST-REF, Low Noise Split Rail Non-Isolated Boost ± 12V Power Supply

Using Part

Fabricant

Texas Instruments
  • Catégorie d'application
    Alimentations électriques
  • Type de produit
    Alimentations électriques à sorties multiples CC à CC

Documents connexes

Pour les produits finaux

  • System Power Rail

Description

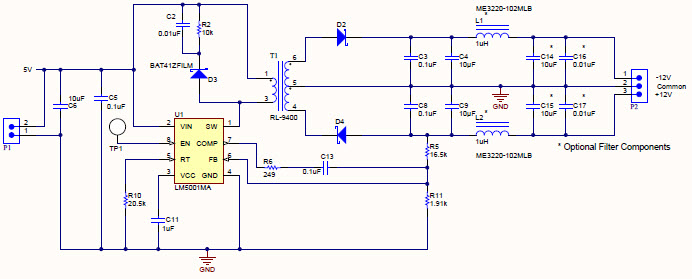
  • LOWNOISESPLITRAILNONISO-BOOST-REF, Low Noise Split Rail Non-Isolated Boost ± 12V Power Supply. Low Noise Split Rail Non-Isolated Power Supply 12 or -12V. This circuit boosts 5V to a low noise ± 12V bias at 40mA for use in analog circuitry. This design uses the LM5001 fully integrated switch mode regulator in concert with a very small EP5 transformer to create a non-isolated positive and negative power rail

Caractéristiques principales

  • Conversion Type
    DC to DC
  • Input Voltage
    5 V
  • Output Voltage
    -12|12 V
  • Output Current
    0.04 A
  • Output Power
    1.2 W
  • Efficiency
    80 %
  • Topology
    Flyback

Nous avons mis à jour notre politique de confidentialité. Prenez un moment pour lire les changements. En cliquant sur "J'accepte", vous acceptez la clause de confidentialité d'Arrow Electronics ainsi que les conditions d'utilisation.

Notre site Internet place des cookies sur votre appareil pour améliorer votre expérience et pour améliorer notre site. Pour en savoir plus sur les cookies que nous utilisons et la façon de les désactiver, cliquez ici. Des cookies et des technologies de suivi peuvent être utilisés à des fins de marketing. En cliquant sur « Accepter », vous consentez au placement de cookies sur votre appareil et à notre utilisation de technologies de suivi. Cliquez sur « En savoir plus » pour de plus amples informations et instructions sur la façon de désactiver les cookies et les technologies de suivi. Même si l'acceptation des cookies et technologies de suivi est volontaire, leur désactivation peut entraîner un mauvais fonctionnement du site Internet et certaines publicités peuvent être moins pertinentes pour vous. Nous respectons votre confidentialité. Lisez notre politique de confidentialité ici.