LM21212-2EVM/NOPB, Evaluation board provides a solution to examine the high efficiency LM21212-2 buck switching regulator

Using Part

Fabricant

Texas Instruments
  • Catégorie d'application
    Alimentations électriques
  • Type de produit
    Alimentations électriques à sortie unique CC à CC

Pour les produits finaux

  • FPGA Solutions
  • Wired Networking
  • Wireless

Description

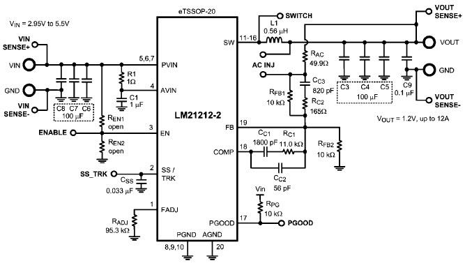
  • LM21212-2EVM/NOPB, Evaluation board provides a solution to examine the high efficiency LM21212-2 buck switching regulator. The LM21212-2 is capable of driving up to 12A of continuous load current with excellent output voltage accuracy due to its 1% internal reference. The LM21212-2 is capable of down converting from an input voltage between 2.95V and 5.5V. Fault protection features include current limit, output power good, and output over-voltage protection. The LM21212-2 has a programmable switching frequency can be set between 300 kHz and 1.55 MHz with an external resistor

Caractéristiques principales

  • Conversion Type
    DC to DC
  • Input Voltage
    2.95 to 5.5 V
  • Output Voltage
    1.2 V
  • Output Current
    12 A
  • Efficiency
    92 %
  • Topology
    Buck

Nous avons mis à jour notre politique de confidentialité. Prenez un moment pour lire les changements. En cliquant sur "J'accepte", vous acceptez la clause de confidentialité d'Arrow Electronics ainsi que les conditions d'utilisation.

Notre site Internet place des cookies sur votre appareil pour améliorer votre expérience et pour améliorer notre site. Pour en savoir plus sur les cookies que nous utilisons et la façon de les désactiver, cliquez ici. Des cookies et des technologies de suivi peuvent être utilisés à des fins de marketing. En cliquant sur « Accepter », vous consentez au placement de cookies sur votre appareil et à notre utilisation de technologies de suivi. Cliquez sur « En savoir plus » pour de plus amples informations et instructions sur la façon de désactiver les cookies et les technologies de suivi. Même si l'acceptation des cookies et technologies de suivi est volontaire, leur désactivation peut entraîner un mauvais fonctionnement du site Internet et certaines publicités peuvent être moins pertinentes pour vous. Nous respectons votre confidentialité. Lisez notre politique de confidentialité ici.