EVAL-ADM2587EEBZ, 4-Layer EN55022 Class-B Radiated Emissions Compliant Evaluation Board for ADM2587E 2.5 kV rms Signal and Power Isolated RS-485/RS-422 Transceivers with ±15 kV ESD Protection

Using Part

Fabricant

Analog Devices
  • Catégorie d'application
    Interface
  • Type de produit
    Interface RS-485

Pour les produits finaux

  • Avionics
  • Unmanned Systems

Description

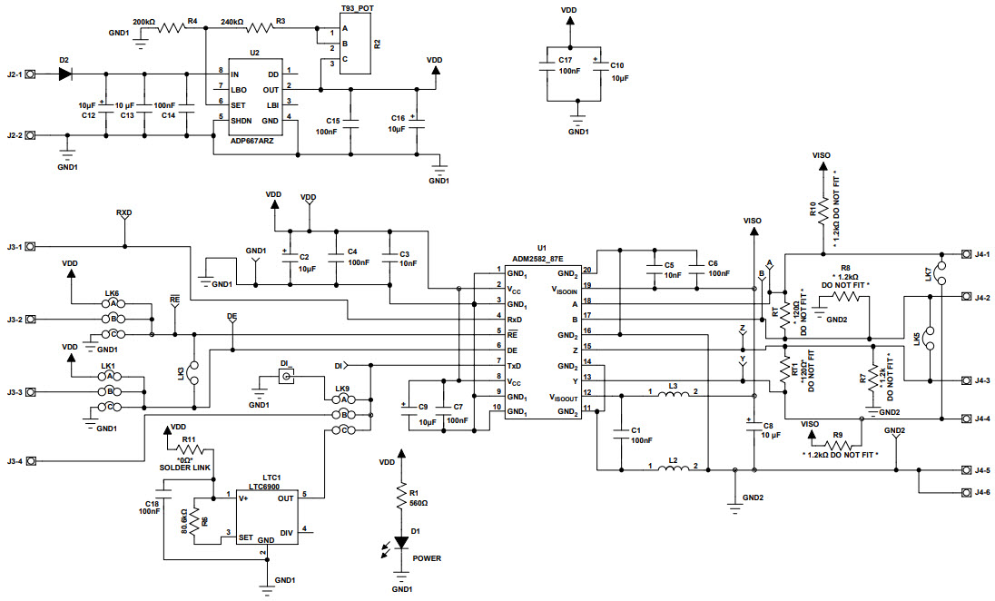
  • EVAL-ADM2587EEBZ, 4-layer EN55022 Class-B radiated emissions compliant Evaluation Board for the ADM2587E 2.5 kV rms signal and power isolated RS-485/RS-422 transceivers with ±15 kV ESD protection. Screw terminal blocks provide convenient connections for the power and signal connections. The evaluation board is easily configured through jumper connections. The board can be used in half-duplex or full-duplex configurations and has a 120 ohm termination resistor fitted on the receiver input. The evaluation board can be used with the ADM2587E 500 kbps device

Caractéristiques principales

  • Interface Standards
    RS-485|RS-422
  • Isolated Voltage
    2.5 KV
  • Data Rate
    0.5 Mbps
  • ESD Protection
    ±15
  • Supply Voltage
    Dual(3.3,5) V
  • Functions
    Line Transceiver

Nous avons mis à jour notre politique de confidentialité. Prenez un moment pour lire les changements. En cliquant sur "J'accepte", vous acceptez la clause de confidentialité d'Arrow Electronics ainsi que les conditions d'utilisation.

Notre site Internet place des cookies sur votre appareil pour améliorer votre expérience et pour améliorer notre site. Pour en savoir plus sur les cookies que nous utilisons et la façon de les désactiver, cliquez ici. Des cookies et des technologies de suivi peuvent être utilisés à des fins de marketing. En cliquant sur « Accepter », vous consentez au placement de cookies sur votre appareil et à notre utilisation de technologies de suivi. Cliquez sur « En savoir plus » pour de plus amples informations et instructions sur la façon de désactiver les cookies et les technologies de suivi. Même si l'acceptation des cookies et technologies de suivi est volontaire, leur désactivation peut entraîner un mauvais fonctionnement du site Internet et certaines publicités peuvent être moins pertinentes pour vous. Nous respectons votre confidentialité. Lisez notre politique de confidentialité ici.