EVAL-AD4020FMCZ, Evaluation Board for Evaluating the AD4020 Series 20-Bit Precision SAR ADC
Using Part
Vignette
1 / 6
Documents connexes
Pour les produits finaux
- Diagnostics, Monitoring and Therapy
- Environmental Monitoring
- Health Wellness & Fitness
- Industrial Automation HMI
- Medical Imaging
- Military and Avionics Imaging
- Missile Defense
- Portable Medical Instrumentation
- Process Control
- Radar System
- Signal Processing
- Space Devices
- Surveillance and Security System
- Temperature Control System
- Test and Measurement
- Wireless Infrastructure
Description
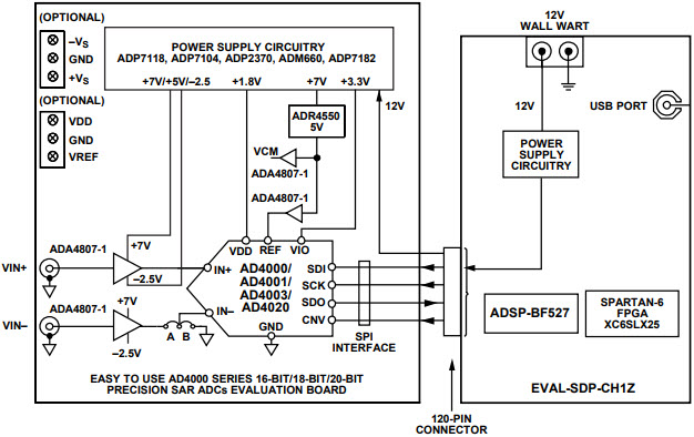
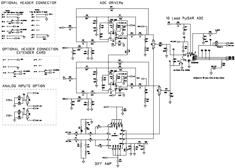
- EVAL-AD4020FMCZ, AD4020 Evaluation Board covers the ease of use, 20-bit, precision successive approximation register (SAR) analog-to-digital converter (ADC). The AD4020 is low power, 20-bit precision SAR ADC that offer very high performance with throughputs up to 1.8 MSPS. The evaluation board is designed to demonstrate the performance of the AD4020 family of ADC and to provide an easy to understand interface for a variety of system applications
Caractéristiques principales
-
ADC Resolution20 Bit
-
ADC Sampling Rate1.8M SPS
Pièces en vedette (17)
| Pièce numéro | Fabricant | Type | Description | |||
|---|---|---|---|---|---|---|
|
|
ADA4940-1ARZ-RL | Analog Devices | Special Purpose Amplifiers | SP Amp DIFF AMP Single R-R O/P 6V 8-Pin SOIC N T/R | Ajouter au panier | |
|
|
ADA4940-1ACPZ-R2 | Analog Devices | Special Purpose Amplifiers | SP Amp DIFF AMP Single R-R O/P 7V 16-Pin LFCSP EP T/R | Ajouter au panier | |
|
|
ADA4940-1ARZ-R7 | Analog Devices | Special Purpose Amplifiers | SP Amp DIFF AMP Single R-R O/P 6V 8-Pin SOIC N T/R | Ajouter au panier | |
|
|
ADA4807-1ARJZ-R7 | Analog Devices | Operational Amplifiers - Op Amps | Op Amp Single High Speed Amplifier R-R I/O ±5.5V/11V 6-Pin SOT-23 T/R | Ajouter au panier | |
|
|
ADA4940-1ARZ | Analog Devices | Special Purpose Amplifiers | SP Amp DIFF AMP Single R-R O/P 6V 8-Pin SOIC N Tube | Ajouter au panier | |
|
|
ADP7182AUJZ-2.5-R7 | Analog Devices | Linear Regulators | LDO Regulator Neg -2.5V -0.2A Medical 5-Pin TSOT T/R | Ajouter au panier | |
|
|
ADA4940-1ACPZ-RL | Analog Devices | Special Purpose Amplifiers | SP Amp DIFF AMP Single R-R O/P 7V 16-Pin LFCSP EP T/R | Ajouter au panier | |
|
|
ADP7118AUJZ-1.8-R7 | Analog Devices | Linear Regulators | LDO Regulator Pos 1.8V 0.2A 5-Pin TSOT T/R | Ajouter au panier | |
|
|
ADA4940-1ACPZ-R7 | Analog Devices | Special Purpose Amplifiers | SP Amp DIFF AMP Single R-R O/P 7V 16-Pin LFCSP EP T/R | Ajouter au panier | |
|
|
ADP2370ACPZ-5.0-R7 | Analog Devices | DC to DC Converter and Switching Regulator Chip | Conv DC-DC 3.2V to 15V Synchronous Step Down Single-Out 5V 0.8A 8-Pin LFCSP EP T/R | Ajouter au panier | |
|
|
ADM660ARZ | Analog Devices | Charge Pump | Charge Pump INV 5V to 14V/-1.5V to -7V 100mA 8-Pin SOIC N Tube | Ajouter au panier | |
|
|
ADP7118AUJZ-3.3-R7 | Analog Devices | Linear Regulators | LDO Regulator Pos 3.3V 0.2A 5-Pin TSOT T/R | Ajouter au panier | |