Filtres
| Description | Lancé par | Pour l'application | Pour les produits finaux | |||
|---|---|---|---|---|---|---|
LTC4313_Typical ApplicationTypical Application for LTC4313 - 2-Wire Bus Buffers with High Noise Margin |
Analog Devices | Wireless Communication | Servers, Capacitance Buffering, Hot-Swap Board Insertion, Level Translation System, Telecommunication System, Power Management System | |||
LTC4314_Typical ApplicationTypical Application for LTC4314 - Pin-Selectable, 4-Channel, 2-Wire Multiplexer with Bus Buffers |
Analog Devices | Wireless Communication | Capacitance Buffering, Hot-Swap Board Insertion, Level Translation System, Telecommunication System, Power Management System | |||
ADP5080CB-1EVALZADP5080CB-1EVALZ, Evaluation Board for Operating the ADP5080 High Efficiency, 6-Channel PMU |
Analog Devices | Measurement and Monitoring | Power Management System | |||
LTC4312_Typical ApplicationTypical Application for LTC4312 - Pin-Selectable, 2-Channel, 2-Wire Multiplexer with Bus Buffers |
Analog Devices | Wireless Communication | Capacitance Buffering, Hot-Swap Board Insertion, Level Translation System, Telecommunication System, Power Management System | |||
LTC4315_Typical ApplicationTypical Application for LTC4315 - 2-Wire Bus Buffer with High Noise Margin |
Analog Devices | Wireless Communication | Servers, Capacitance Buffering, Hot-Swap Board Insertion, Level Translation System, Telecommunication System, Power Management System | |||
DC2204BDC2204B, Demo Board based on LTM4675 + LTM4676A + LTM4677 + LTM4620A PSM Module Power Stick |
Analog Devices | Measurement and Monitoring | Power Management System | |||
AD8364-EVALZAD8364-EVALZ, Evaluation Board based on AD8364 2.7-GHz TruPwr Detector |
Analog Devices | Wireless Communication | Wireless Infrastructure, Transmitters, Power Management System, Base-Station Power-Amplifier Linearization | |||
DC2578A |
Analog Devices | Measurement and Monitoring | Power Management System | |||
DC2518A |
Analog Devices | Measurement and Monitoring | Power Management System | |||
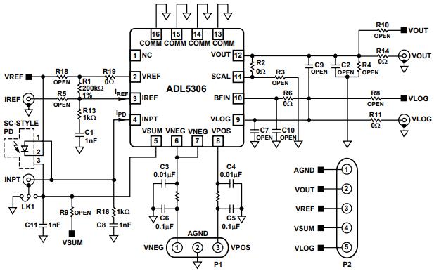
ADL5306-EVALADL5306-EVAL, Evaluation Board based on ADL5306 SP Amplifier |
Analog Devices | Amplifiers and Comparators | Power Management System, Current-Monitoring System | |||
EVALKITST8500-1 |
STMicroelectronics | Power Management | Power Management System | |||
PAC1710_Typical ApplicationTypical Application for PAC1710 Single High-Side Current Sense Monitor with Power Calculation |
Microchip Technology | Measurement and Monitoring | Industrial, Notebook, Desktop PC, Power Management System, Embedded Applications | |||
PAC1720_Typical ApplicationTypical Application for PAC1720 Dual High-Side Current Sense Monitor with Power Calculation |
Microchip Technology | Measurement and Monitoring | Industrial, Notebook, Desktop PC, Power Management System, Embedded Applications | |||
RD003 |
Toshiba | Power Drivers | Power Management System, Charging Circuits | |||