Filtres
| Description | Lancé par | Pour l'application | Pour les produits finaux | |||
|---|---|---|---|---|---|---|
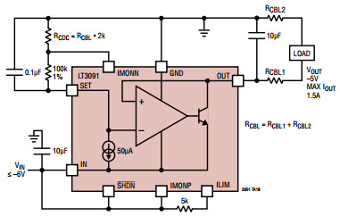
LT3091_Typical ApplicationTypical Application for LT3091ER Simple Cable Drop Compensation |
Analog Devices | Power Supplies | RF Supply, Low-Noise Instrumentation, Precision Power Supplies, Industrial Supplies, Post-Regulators | |||
ADP220_Typical ApplicationTypical Application for ADP220 Dual, 200 mA, Low Noise, High PSRR Voltage Regulator |
Analog Devices | Power Supplies | Digital Camera, Portable Audio, Portable Medical Devices, Battery Powered Equipment, Post-Regulators, Mobile Phone | |||
LT3091_Typical ApplicationTypical Application for LT3091HT7 Simple Cable Drop Compensation |
Analog Devices | Power Supplies | RF Supply, Low-Noise Instrumentation, Precision Power Supplies, Industrial Supplies, Post-Regulators | |||
ADM7160_Typical Application |
Analog Devices | Power Supplies | AC to DC Power Supply, RF Power Supply, Post-Regulators | |||
ADP3301_Typical ApplicationTypical Application for ADP3301 100mA Low Dropout Linear Regulator using as a Crossover Switch |
Analog Devices | Power Supplies | Cellular Phone, Notebook, Portable Medical Instrumentation, Barcode Scanner, Battery Powered Systems, Palmtops, Post-Regulators | |||
LT3091_Typical ApplicationTypical Application for LT3091EFE Simple Cable Drop Compensation |
Analog Devices | Power Supplies | RF Supply, Low-Noise Instrumentation, Precision Power Supplies, Industrial Supplies, Post-Regulators | |||
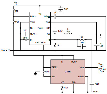
LT3091_Typical ApplicationTypical Application for LT3091IDE 12V to ±3.3V Low Noise Power Supply |
Analog Devices | Power Supplies | RF Supply, Low-Noise Instrumentation, Precision Power Supplies, Industrial Supplies, Post-Regulators | |||
ADP121_Typical Application |
Analog Devices | Power Supplies | Digital Camera, Portable Audio, Battery Powered Equipment, Post-Regulators, Mobile Phone | |||
ADP3301_Typical ApplicationTypical Application for ADP3301 100mA Low Dropout Linear Regulator |
Analog Devices | Power Supplies | Cellular Phone, Notebook, Portable Medical Instrumentation, Barcode Scanner, Battery Powered Systems, Palmtops, Post-Regulators | |||
ADP223_Typical ApplicationTypical Application for ADP2230ACPZ 300mA Dual Output, Low Noise, High PSRR Voltage Regulator |
Analog Devices | Power Supplies | Point-of-sale Terminals, Portable Medical Devices, Card Reader, Automatic Metering, Battery Powered Equipment, Telecom & Networking Equipments, Post-Regulators | |||
ADP222_Typical ApplicationTypical Application for ADP224ACPZ 300mA Dual Output, Low Noise, High PSRR Voltage Regulator |
Analog Devices | Power Supplies | Point-of-sale Terminals, Portable Medical Devices, Card Reader, Automatic Metering, Battery Powered Equipment, Telecom & Networking Equipments, Post-Regulators | |||
ADP160_Typical Application |
Analog Devices | Power Supplies | Digital Camera, Portable Audio, Portable Medical Devices, Battery Powered Equipment, Post-Regulators, Mobile Phone | |||
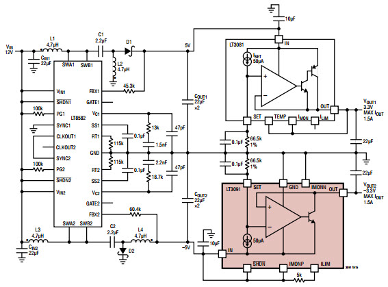
LT3091_Typical Application |
Analog Devices | Power Supplies | RF Supply, Low-Noise Instrumentation, Precision Power Supplies, Industrial Supplies, Post-Regulators | |||
LT3091_Typical Application |
Analog Devices | Power Supplies | RF Supply, Low-Noise Instrumentation, Precision Power Supplies, Industrial Supplies, Post-Regulators | |||
LT3091_Typical Application |
Analog Devices | Power Supplies | RF Supply, Low-Noise Instrumentation, Precision Power Supplies, Industrial Supplies, Post-Regulators | |||
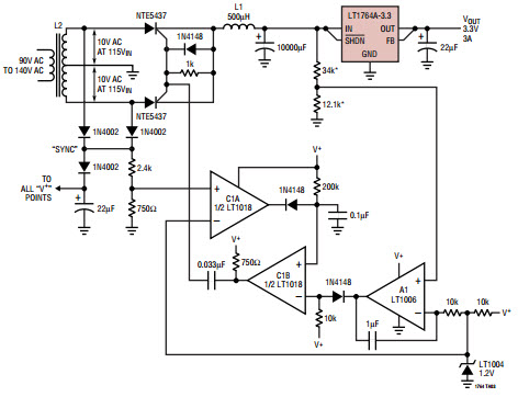
LT1764A_Typical ApplicationTypical Application for LT1764AEFE-3.3 3.3 VIN to 2.5 VOUT LDO Regulator |
Analog Devices | Power Supplies | Switching Power Supply, Local Logic Supplies, Post-Regulators | |||
LT1764A_Typical ApplicationTypical Application for LT1764AEQ-1.8 SCR Preregulator Provides Efficiency Over Line Variations |
Analog Devices | Power Supplies | Switching Power Supply, Local Logic Supplies, Post-Regulators | |||
LT1764A_Typical ApplicationTypical Application for LT1764AMPQ SCR Preregulator Provides Efficiency Over Line Variations |
Analog Devices | Power Supplies | Switching Power Supply, Local Logic Supplies, Post-Regulators | |||
LT1764A_Typical ApplicationTypical Application for LT1764AET-1.8 LDO Regulator for Adjustable Current Source |
Analog Devices | Power Supplies | Switching Power Supply, Local Logic Supplies, Post-Regulators | |||
LT1764A_Typical ApplicationTypical Application for LT1764AEFE-1.5 SCR Preregulator Provides Efficiency Over Line Variations |
Analog Devices | Power Supplies | Switching Power Supply, Local Logic Supplies, Post-Regulators | |||