Filtres
| Description | Lancé par | Pour l'application | Pour les produits finaux | |||
|---|---|---|---|---|---|---|
MCP16301H_Typical ApplicationTypical Application for MCP16301/H High Voltage Input Integrated Switch Step-Down Regulator |
Microchip Technology | Power Supplies | Automotive and Transportation, Set-Top Box, Power Management, DSL Modem, Cable Modem, Home Appliances, Power Meter, Health System, Digital Power Control, Distributed Power System, Power Sourcing Equipment, Power Conversion, Battery Powered Systems, Automotive Applications, Health Wellness & Fitness, Linear Regulators, Bias Supplies, Battery-Powered Devices, Consumer Applications, Microcontroller Power Supply | |||
MCP1804_Typical ApplicationTypical Application for MCP1804 150 mA, 28V LDO Regulator With shut-down |
Microchip Technology | Power Supplies | Personal Digital Assistant, Notebook, Digital Camera, Desktop PC, Cordless Phone, Home Appliances, Car Audio, Navigation System, Netbook, Wireless Communications, Microcontroller Power Supply | |||
MCP16301H_Typical ApplicationTypical Application for MCP16301/H High Voltage Input Integrated Switch Step-Down Regulator |
Microchip Technology | Power Supplies | Automotive and Transportation, Set-Top Box, Power Management, DSL Modem, Cable Modem, Home Appliances, Power Meter, Health System, Digital Power Control, Distributed Power System, Power Sourcing Equipment, Power Conversion, Battery Powered Systems, Automotive Applications, Health Wellness & Fitness, Linear Regulators, Bias Supplies, Battery-Powered Devices, Consumer Applications, Microcontroller Power Supply | |||
LM2576_Typical ApplicationTypical Application for LM2576/LM2575 Adjustable Mini-Converter Switching Regulator |
Semtech | Power Supplies | Medical Equipments, Industrial Power Supply, Microcontroller Power Supply | |||
LM2575_Typical ApplicationTypical Application for LM2576/LM2575 Fixed Mini-Converter Switching Regulator |
Semtech | Power Supplies | Medical Equipments, Industrial Power Supply, Microcontroller Power Supply | |||
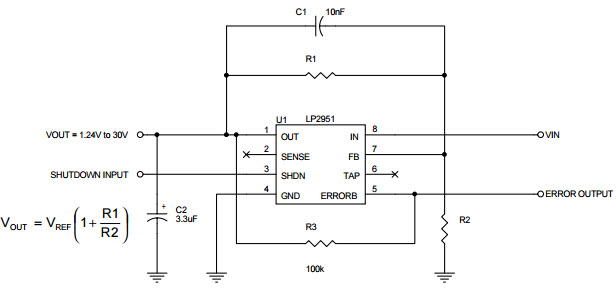
LP2951_Typical ApplicationTypical Application for LP2951 Fixed 5.0V or Adjustable 100mA Voltage Regulator |
Semtech | Power Supplies | Cellular Phone, Power Supplies, Modems, Switching Power Supply, Battery Powered Systems, Linear Regulators, Post-Regulators, Microcontroller Power Supply, Voltage Reference | |||
STLQ50_Typical Application |
STMicroelectronics | Power Supplies | Portable, Backup Power, Battery Powered Equipment, Microcontroller Power Supply, Electronic Sensor | |||
STLQ50_Typical Application |
STMicroelectronics | Power Supplies | Portable, Backup Power, Battery Powered Equipment, Microcontroller Power Supply, Electronic Sensor | |||
STLQ50_Typical Application |
STMicroelectronics | Power Supplies | Portable, Backup Power, Battery Powered Equipment, Microcontroller Power Supply, Electronic Sensor | |||
STLQ50_Typical Application |
STMicroelectronics | Power Supplies | Portable, Backup Power, Battery Powered Equipment, Microcontroller Power Supply, Electronic Sensor | |||
STLQ50_Typical Application |
STMicroelectronics | Power Supplies | Portable, Backup Power, Battery Powered Equipment, Microcontroller Power Supply, Electronic Sensor | |||
STLQ50_Typical Application |
STMicroelectronics | Power Supplies | Portable, Backup Power, Battery Powered Equipment, Microcontroller Power Supply, Electronic Sensor | |||
LM2576_Typical ApplicationTypical Application for LM257x Inverting Buck-Boost Shutdown |
Semtech | Power Supplies | Medical Equipments, Industrial Power Supply, Microcontroller Power Supply | |||
LM2576_Typical ApplicationTypical Application for LM257x Inverting Buck/Boost Shutdown |
Semtech | Power Supplies | Medical Equipments, Industrial Power Supply, Microcontroller Power Supply | |||
LM2576_Typical Application |
Semtech | Power Supplies | Medical Equipments, Industrial Power Supply, Microcontroller Power Supply | |||
LM2576_Typical Application |
Semtech | Power Supplies | Medical Equipments, Industrial Power Supply, Microcontroller Power Supply | |||
LM2576_Typical ApplicationTypical Application for LM257x +12 Inverting Buck/Boost Regulator |
Semtech | Power Supplies | Medical Equipments, Industrial Power Supply, Microcontroller Power Supply | |||
LM2576_Typical ApplicationTypical Application for LM257x +5 Inverting Buck/Boost Regulator |
Semtech | Power Supplies | Medical Equipments, Industrial Power Supply, Microcontroller Power Supply | |||
LM2576_Typical ApplicationTypical Application for LM257x Turn-on Delay with Spike Filter |
Semtech | Power Supplies | Medical Equipments, Industrial Power Supply, Microcontroller Power Supply | |||
LM2576_Typical Application |
Semtech | Power Supplies | Medical Equipments, Industrial Power Supply, Microcontroller Power Supply | |||