Filtres
| Description | Lancé par | Pour l'application | Pour les produits finaux | |||
|---|---|---|---|---|---|---|
LT6023_Typical Application |
Analog Devices | Amplifiers and Comparators | Signal Processing, Network Sensor, Low-Power Applications | |||
LT1006_Typical ApplicationTypical Application for LT1006 - Precision, Single Supply Op-Amp |
Analog Devices | Amplifiers and Comparators | Battery Powered Instrument, Active Filter, Transmitters, Low-Power Applications | |||
LTC1928_Typical ApplicationTypical Application for LTC1928-5 - Doubler Charge Pump with Low Noise Linear Regulator in SOT-23 |
Analog Devices | Power Supplies | Cellular Phone, Power Supplies, Pager, PCMCIA Card, Transmitters, Low-Power Applications, Medical Instruments, WLED Backlighting | |||
LTC1682_Typical ApplicationTypical Application for LTC1682 - Doubler Charge Pumps with Low Noise Linear Regulator |
Analog Devices | Power Supplies | Cellular Phone, Power Supplies, Pager, PCMCIA Card, Transmitters, Low-Power Applications, Medical Instruments | |||
AD680_Typical ApplicationTypical Application for AD680 Low Power, Low Voltage Supply Reference for the AD7701 16-Bit ADC |
Analog Devices | Data Conversion | Handheld Electronics, Low-Power Applications, Battery-Operated Devices | |||
AD680_Typical ApplicationTypical Application for AD680, 4.5 V Reference Running from a Single 5V Supply |
Analog Devices | Data Conversion | Handheld Electronics, Low-Power Applications, Battery-Operated Devices | |||
AD680_Typical ApplicationTypical Application for AD680 Voltage Regulator for Portable Equipment |
Analog Devices | Data Conversion | Handheld Electronics, Low-Power Applications, Battery-Operated Devices | |||
AD584_Typical Application |
Analog Devices | Data Conversion | Low-Power Applications | |||
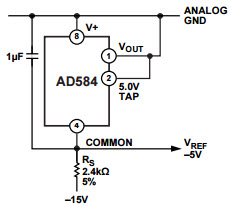
AD584_Typical ApplicationTypical Application for AD584, 2-Terminal, -5 V Voltage Reference |
Analog Devices | Data Conversion | Low-Power Applications | |||
AD584_Typical ApplicationTypical Schematic Diagram for AD584 pin programmable precision Voltage Reference |
Analog Devices | Data Conversion | Low-Power Applications | |||
AD584_Typical Application |
Analog Devices | Data Conversion | Low-Power Applications | |||
LTC3554_Typical Application |
Analog Devices | Battery Management | USB Port, Fitness Equipment, Low-Power Applications, Battery-Powered Devices | |||
LTC3553-2_Typical Application |
Analog Devices | Battery Management | USB Port, Wearable Electronics, Low-Power Applications, Battery-Powered Devices | |||
LTC3553_Typical Application |
Analog Devices | Battery Management | USB Port, Wearable Electronics, Low-Power Applications, Battery-Powered Devices | |||
LTC1690_Typical Application |
Analog Devices | Wireless Communication | Wireless Repeater, Level Translation System, Battery Powered Systems, Low-Power Applications | |||
LTC3558_Typical ApplicationTypical Application for LTC3558 - Linear USB Battery Charger with Buck and Buck-Boost Regulators |
Analog Devices | Battery Management | MP3 Player, Handheld Electronics, Low-Power Applications | |||
LTC3559_Typical ApplicationTypical Application for LTC3559/LT3559-1 - Linear USB Battery Charger with Dual Buck Regulators |
Analog Devices | Battery Management | MP3 Player, Handheld Electronics, Low-Power Applications | |||
AD680_Typical Application |
Analog Devices | Data Conversion | Handheld Electronics, Low-Power Applications, Battery-Operated Devices | |||
AD584_Typical Application |
Analog Devices | Data Conversion | Low-Power Applications | |||
AD584_Typical Application |
Analog Devices | Data Conversion | Low-Power Applications | |||