Filtres
| Description | Lancé par | Pour l'application | Pour les produits finaux | |||
|---|---|---|---|---|---|---|
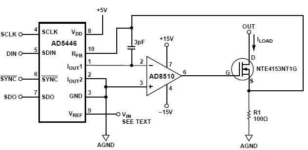
CN-0151 |
Analog Devices | Data Conversion | Power Management, Motion Motor Control, Solenoid Injection, Pulse Oximeter | |||
EVAL-AD7400EDZEVAL-AD7400EDZ, Evaluation board for the AD7400, 16-Bit, 10MSPS ADC for Data Acquisition System |
Analog Devices | Data Conversion | Data Acquisition System, Motion Motor Control | |||
DC1698A-A4.5 to 5.5V Analog Amplification for Data Acquisition System |
Analog Devices | Amplifiers and Comparators | Data Acquisition System, Motion Motor Control, Solenoid Injection | |||
EVAL-AD7356EDZ |
Analog Devices | Data Conversion | Data Acquisition System, Motion Motor Control | |||
DC887ADC887A, Demo Board Using LTC1408 14-Bit, 6-Ch Simult-Sampling ADC |
Analog Devices | Data Conversion | Data Acquisition System, Motion Motor Control, UPS Power Supply, Power Meter | |||
EVAL-AD7440CBEVAL-AD7440CB, evaluation board for AD7440, 10-Bit, 580KSPS ADC for Instrumentation |
Analog Devices | Data Conversion | Instrumentation and Measurement, Communications and Telecom, Data Acquisition System, Motion Motor Control | |||
EVAL-AD73360LEBEVAL-AD73360LEB, evaluation board for both AD73360, 16-Bit, 6CH ADC for Industrial Metering |
Analog Devices | Data Conversion | Motion Motor Control, Industrial Metering | |||
MT-071Motor Control Current Sensing Application for 15V Analog Isolation Amplifier |
Analog Devices | Amplifiers and Comparators | Motion Motor Control | |||
DN426F6-Channel SAR ADCs for Industrial Monitoring and Portable Instruments |
Analog Devices | Signal Conditioning | Industrial, Instrumentation and Measurement, Data Acquisition System, Motion Motor Control, Power Line Communication | |||
EVAL-AD7401EDZEVAL-AD7401EDZ, Evaluation board for the AD7401, 16-Bit, 20MSPS ADC for Data Acquisition System |
Analog Devices | Data Conversion | Data Acquisition System, Motion Motor Control | |||
EVAL-AD7400AEDZ |
Analog Devices | Data Conversion | Data Acquisition System, Motion Motor Control | |||
CN-0188 |
Analog Devices | Signal Conditioning | Industrial Control, Motion Motor Control, Industrial Automation HMI | |||
MAX13256EVKIT#MAX13256EVKIT#, Evaluation Board for the MAX13256 MOSFET Power Driver for Power Meter |
Analog Devices | Power Drivers | Motion Motor Control, Portable Medical Devices, Power Meter | |||
AN1167 |
Analog Devices | Power Drivers | Motion Motor Control, Home Appliances, Thermocouple | |||
MAX9918EVKIT+MAX9918EVKIT+, Evaluation Kit for MAX9918 5V Analog Amplification for Industrial |
Analog Devices | Amplifiers and Comparators | Industrial, Motion Motor Control, Solenoid Injection | |||
DC1082A-D |
Analog Devices | Data Conversion | Industrial, Power Supplies, Data Acquisition System, Motion Motor Control | |||
EVAL-AD7450CBEVAL-AD7450CB, Evaluation Board for AD7450, 12-Bit, 580 KSPS ADC for Instrumentation |
Analog Devices | Data Conversion | Instrumentation and Measurement, Communications and Telecom, Data Acquisition System, Motion Motor Control | |||
DC1698A-B4.5 to 5.5V Analog Amplification for Data Acquisition System |
Analog Devices | Amplifiers and Comparators | Data Acquisition System, Motion Motor Control, Solenoid Injection | |||
DC1278ADC1278A, LTC2351-14 Demo Board, 14-bit, 6-ch 1.5 Msps Simultaneous Sampling SAR ADC |
Analog Devices | Data Conversion | Data Acquisition System, Motion Motor Control, UPS Power Supply, Power Meter | |||
EVAL-AD7401AEDZEVAL-AD7401AEDZ, AD7401A Evaluation Board of 16-Bit, 20 MSPS ADC for Data Acquisition System |
Analog Devices | Data Conversion | Data Acquisition System, Motion Motor Control | |||