Filtres
| Description | Lancé par | Pour l'application | Pour les produits finaux | |||
|---|---|---|---|---|---|---|
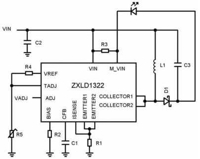
ZXLD1322_Typical Application |
Diodes Incorporated | Power Supplies | LED Lighting, LED Backup Lighting, WLED Flashlights | |||
ZXLD1374_Typical Application |
Diodes Incorporated | Lighting | Automotive Lighting, Halogen Lighting, Industrial Lighting, LED Backup Lighting, Illumination Signs | |||
ZXLD1350_Typical ApplicationTypical Application for ZXLD1350 30V, 350mA LED Driver with AEC-Q100 |
Diodes Incorporated | Lighting | Automotive Lighting, Halogen Lighting, Industrial Lighting, LED Backup Lighting, Illumination Signs | |||
ZXLD1371_Typical ApplicationTypical Application for ZXLD1371 60V High-Accuracy Buck-Boost LED Driver |
Diodes Incorporated | Lighting | Automotive Lighting, Halogen Lighting, Industrial Lighting, LED Backup Lighting, Illumination Signs | |||
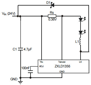
ZXLD1356_Typical ApplicationTypical Application for ZXLD1356 High accuracy 550mA, 60V LED driver with internal switch |
Diodes Incorporated | Lighting | Automotive Lighting, Emergency LED lighting, Refrigerator and freezer, Halogen Lighting, Industrial Lighting, Low-Voltage LED Driver, LED Backlighting, LED Backup Lighting, Illumination Signs | |||
ZXLD1356Q_Typical ApplicationTypical Application for ZXLD1356QET5TA High accuracy 550mA, 60V LED driver with internal switch |
Diodes Incorporated | Lighting | Automotive Lighting, Emergency LED lighting, Refrigerator and freezer, Halogen Lighting, Industrial Lighting, Low-Voltage LED Driver, LED Backlighting, LED Backup Lighting, Illumination Signs | |||
ZXLD1362_Typical ApplicationTypical Application for ZXLD1362 60V, 1A LED Driver with AEC-Q100 |
Diodes Incorporated | Lighting | Automotive Lighting, Halogen Lighting, Industrial Lighting, LED Backup Lighting, Illumination Signs | |||
ZXLD1374_Typical ApplicationTypical Application Buck Configuration for ZXLD1374 60V High Accuracy 1.5A Buck LED Driver Converter |
Diodes Incorporated | Lighting | Automotive Lighting, Halogen Lighting, Industrial Lighting, LED Backup Lighting, Illumination Signs | |||
NUD4001_Typical Application |
onsemi | Lighting | Portable, Battery Charger, Directional Lighting, Industrial Lighting, Battery Backup, Tail Lights, Dome Lighting, LED Backup Lighting | |||
ZXLD1360_Typical ApplicationTypical Application for ZXLD1360 30V, 1A LED Driver with AEC-Q100 |
Diodes Incorporated | Lighting | Automotive Lighting, Halogen Lighting, Industrial Lighting, LED Backup Lighting, Illumination Signs | |||
ZXLD1320_Typical Application |
Diodes Incorporated | Power Supplies | LED Lighting, Automotive Lighting, Halogen Lighting, LED Backup Lighting, WLED Flashlights | |||
ZXLD1321_Typical Application |
Diodes Incorporated | Power Supplies | LED Lighting, Emergency LED lighting, LED Backup Lighting, WLED Flashlights | |||
ZXLD1366_Typical ApplicationTypical Application for ZXLD1366 High accuracy 1A, 60V LED driver with internal switch |
Diodes Incorporated | Lighting | Emergency LED lighting, Refrigerator and freezer, Industrial Lighting, Low-Voltage LED Driver, LED Backlighting, LED Backup Lighting, Illumination Signs | |||
ZXLD1374_Typical ApplicationTypical Application for ZXLD1374 60V High Accuracy 1.5A Buck-Boost LED Driver Converter |
Diodes Incorporated | Lighting | Automotive Lighting, Halogen Lighting, Industrial Lighting, LED Backup Lighting, Illumination Signs | |||