Filtres
| Description | Lancé par | Pour l'application | Pour les produits finaux | |||
|---|---|---|---|---|---|---|
AN20Very Low Offset, 12'th Order, Max Flat low pass Filter Using Two LTC1062s |
Analog Devices | Active Filters | Strain Gauge, Digital Multimeter, Scales | |||
AN20 |
Analog Devices | Active Filters | Strain Gauge, Digital Multimeter, Scales | |||
AN20 |
Analog Devices | Active Filters | Strain Gauge, Digital Multimeter, Scales | |||
DN9Chopper Amplifiers Complement a LTC1062 DC Accurate Low-Pass Filter |
Analog Devices | Active Filters | Strain Gauge, Digital Multimeter, Scales | |||
DN7Circuit Uses LTC1062, Versatile, DC Accurate, Instrumentation low pass Filter as a Loop Filter |
Analog Devices | Active Filters | Strain Gauge, Digital Multimeter, Scales | |||
DN9Chopper Amplifiers Complement a LTC1062 DC Accurate Low-Pass Filter |
Analog Devices | Active Filters | Strain Gauge, Digital Multimeter, Scales | |||
AN20 |
Analog Devices | Active Filters | Strain Gauge, Digital Multimeter, Scales | |||
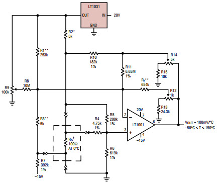
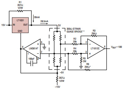
LT1031_Typical ApplicationTypical Application Circuit for LT1031 Precision 10V Voltage Reference as Strain Gauge Conditioner |
Analog Devices | Data Conversion | Navigation System, Scales, Precision Regulation, Portable Instrumentation, Digital Voltmeter | |||
LT1031_Typical Application |
Analog Devices | Data Conversion | Navigation System, Scales, Precision Regulation, Portable Instrumentation, Digital Voltmeter | |||
LT1031_Typical Application |
Analog Devices | Data Conversion | Navigation System, Scales, Precision Regulation, Portable Instrumentation, Digital Voltmeter | |||
LT1031_Typical Application |
Analog Devices | Data Conversion | Navigation System, Scales, Precision Regulation, Portable Instrumentation, Digital Voltmeter | |||
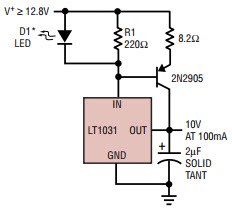
LT1031_Typical ApplicationTypical Application Circuit for LT1031 Precision 10V Negative Voltage Reference |
Analog Devices | Data Conversion | Navigation System, Scales, Precision Regulation, Portable Instrumentation, Digital Voltmeter | |||
LT1031_Typical Application |
Analog Devices | Data Conversion | Navigation System, Scales, Precision Regulation, Portable Instrumentation, Digital Voltmeter | |||
LT1021_Typical ApplicationTypical Application for LT1021DCN8-5 Negative Series Voltage Reference |
Analog Devices | Data Conversion | Navigation System, Scales, Precision Regulation, Analog-to-Digital Converter, Portable Instrumentation, Digital-to-Analog Converter, Digital Voltmeter | |||
LT1021_Typical ApplicationTypical Application for LT1021DIN8-5 Negative Series Voltage Reference |
Analog Devices | Data Conversion | Navigation System, Scales, Precision Regulation, Analog-to-Digital Converter, Portable Instrumentation, Digital-to-Analog Converter, Digital Voltmeter | |||
LT1021_Typical ApplicationTypical Application for LT1021CIN8-5 Negative Series Voltage Reference |
Analog Devices | Data Conversion | Navigation System, Scales, Precision Regulation, Analog-to-Digital Converter, Portable Instrumentation, Digital-to-Analog Converter, Digital Voltmeter | |||
LT1021_Typical ApplicationTypical Application for LT1021CCH-5 Precision Voltage Reference |
Analog Devices | Data Conversion | Navigation System, Scales, Precision Regulation, Analog-to-Digital Converter, Portable Instrumentation, Digital-to-Analog Converter, Digital Voltmeter | |||
LT1021_Typical ApplicationTypical Application for LT1021CMH-5 Precision Voltage Reference |
Analog Devices | Data Conversion | Navigation System, Scales, Precision Regulation, Analog-to-Digital Converter, Portable Instrumentation, Digital-to-Analog Converter, Digital Voltmeter | |||
LT1021_Typical ApplicationTypical Application for LT1021BCH-5 Precision Voltage Reference |
Analog Devices | Data Conversion | Navigation System, Scales, Precision Regulation, Analog-to-Digital Converter, Portable Instrumentation, Digital-to-Analog Converter, Digital Voltmeter | |||
LT1021_Typical ApplicationTypical Application for LT1021BMH-5 Precision Voltage Reference |
Analog Devices | Data Conversion | Navigation System, Scales, Precision Regulation, Analog-to-Digital Converter, Portable Instrumentation, Digital-to-Analog Converter, Digital Voltmeter | |||