Filtres
| Description | Lancé par | Pour l'application | Pour les produits finaux | |||
|---|---|---|---|---|---|---|
LT1303-5_Typical Application |
Analog Devices | Power Supplies | Personal Digital Assistant, Wireless, Barcode Scanner, palmtops, Portable Instrumentation | |||
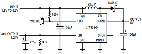
LT1303-5_Typical ApplicationTypical Application Circuit for LT1303-5, 5V Step-Up Converter with Reference Output |
Analog Devices | Power Supplies | Personal Digital Assistant, Wireless, Barcode Scanner, palmtops, Portable Instrumentation | |||
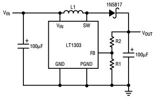
LT1303-5_Typical ApplicationTypical Application Circuit for LT1303-5 Step-Up DC/DC Converter for Setting Output Voltage |
Analog Devices | Power Supplies | Personal Digital Assistant, Wireless, Barcode Scanner, palmtops, Portable Instrumentation | |||
DN110 |
Analog Devices | Power Supplies | Portable, Personal Digital Assistant, Notebook, Laptop, Wireless, Barcode Scanner | |||
ADP3301_Typical ApplicationTypical Application for ADP3301 100mA Low Dropout Linear Regulator using as a Crossover Switch |
Analog Devices | Power Supplies | Cellular Phone, Notebook, Portable Medical Instrumentation, Barcode Scanner, Battery Powered Systems, Palmtops, Post-Regulators | |||
ADP3300_Typical ApplicationTypical Application for ADP3300 Constant Dropout Post Regulator |
Analog Devices | Power Supplies | Cellular Phone, Notebook, PCMCIA Card, Barcode Scanner, Camcorder, Battery Powered Systems, Palmtops, Cameras | |||
NVC-MDCS42ANVC-MDCS42A, ABBTM-NVC-MDCS42A Bluetooth Module Reference Design |
Abracon | Wireless Communication | Laptop, Portable Medical Devices, Barcode Scanner, System Monitoring and Control, Replacement Flexible Cable, Test and Measurement, Industrial Sensor, Industrial PCs | |||
AN59 |
Analog Devices | Power Supplies | Portable, Personal Digital Assistant, Portable Computers, PCMCIA Card, Barcode Scanner | |||
AN59LT1300, Two-Cell to 5V DC/DC Converter Delivers >200mA with a 2V Input |
Analog Devices | Power Supplies | Portable, Personal Digital Assistant, Portable Computers, PCMCIA Card, Barcode Scanner | |||
ADP3309_Typical Application |
Analog Devices | Power Supplies | Cellular Phone, Notebook, PCMCIA Card, Barcode Scanner, Camcorder, Battery Powered Systems, Palmtops, Cameras | |||
ADP3301_Typical ApplicationTypical Application for ADP3301 100mA Low Dropout Linear Regulator |
Analog Devices | Power Supplies | Cellular Phone, Notebook, Portable Medical Instrumentation, Barcode Scanner, Battery Powered Systems, Palmtops, Post-Regulators | |||
ADP3330_Typical Application |
Analog Devices | Power Supplies | Cellular Phone, Notebook, PCMCIA Card, Barcode Scanner, Palm Computers, Camcorder, Battery Powered Systems, Cameras | |||
AN59LT1300, Lower Power Applications Can Use Smaller Components. L1 is Tallest Component at 3.1mm |
Analog Devices | Power Supplies | Portable, Personal Digital Assistant, Portable Computers, PCMCIA Card, Barcode Scanner | |||
ADP3330_Typical ApplicationTypical Application for ADP3330 High Output Current Linear Regulator |
Analog Devices | Power Supplies | Cellular Phone, Notebook, PCMCIA Card, Barcode Scanner, Palm Computers, Camcorder, Battery Powered Systems, Cameras | |||
AN59LT1300, 4-Cell to 3.3V or 5V Converter Output Goes to Zero When in shut-down |
Analog Devices | Power Supplies | Portable, Personal Digital Assistant, Portable Computers, PCMCIA Card, Barcode Scanner | |||
DN109 |
Analog Devices | Power Supplies | Portable, Personal Digital Assistant, Notebook, Laptop, Wireless, Barcode Scanner | |||
ADP3309_Typical ApplicationTypical Application for ADP3309 any CAP 100mA Low Dropout Linear Regulator |
Analog Devices | Power Supplies | Cellular Phone, Notebook, PCMCIA Card, Barcode Scanner, Camcorder, Battery Powered Systems, Palmtops, Cameras | |||
DN109 |
Analog Devices | Power Supplies | Portable, Personal Digital Assistant, Notebook, Laptop, Wireless, Barcode Scanner | |||
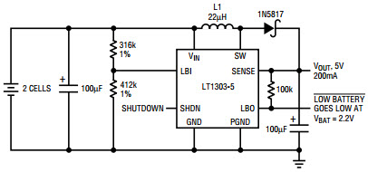
LT1303_Typical ApplicationTypical Application Circuit for LT1303, 2-Cell to 5V Step-Up DC/DC Converter with Low-Battery Detect |
Analog Devices | Power Supplies | Personal Digital Assistant, Wireless, Barcode Scanner, palmtops, Portable Instrumentation | |||
LT1303_Typical ApplicationTypical Application Circuit for LT1303, 5V Step-Up Converter with Reference Output |
Analog Devices | Power Supplies | Personal Digital Assistant, Wireless, Barcode Scanner, palmtops, Portable Instrumentation | |||