Filtres
| Description | Lancé par | Pour l'application | Pour les produits finaux | |||
|---|---|---|---|---|---|---|
LM2747EVALLM2747EVAL, Evaluation Board for the 1.2V DC to DC Single Output Power Supply for ADSL Modem |
Texas Instruments | Power Supplies | Processor Power Management, DSL Modem, Cable Modem, ADSL Modem, Inkjet/laser jet Printer | |||
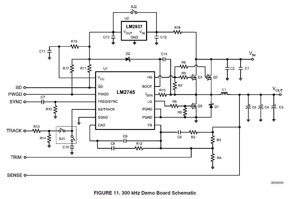
LM2745-19AEVAL |
Texas Instruments | Power Supplies | Processor Power Management, DSL Modem, Cable Modem, ADSL Modem, Inkjet/laser jet Printer | |||
AN3264 |
Analog Devices | Optical | DWDM Laser, Thermoelectric Cooler, Laser and Optical Mice, Inkjet/laser jet Printer | |||
SNVA113LM2745/8, Evaluation Board contains a voltage-mode, high-speed synchronous buck regulator controller |
Texas Instruments | Power Supplies | Processor Power Management, DSL Modem, Cable Modem, ADSL Modem, Inkjet/laser jet Printer | |||
LM2747-19AEVAL1.2 to 3.3V DC to DC Single Output Power Supply for Cable Modem |
Texas Instruments | Power Supplies | DSL Modem, Cable Modem, ADSL Modem, Inkjet/laser jet Printer | |||
LM2743EVAL |
Texas Instruments | Power Supplies | Processor Power Management, DSL Modem, Cable Modem, ADSL Modem, Inkjet/laser jet Printer | |||
SBAA072AAn Optical Amplifier Pump Laser Reference Design Based on the AMC7820 |
Texas Instruments | Optical | System Monitoring and Control, DWDM Laser, Thermoelectric Cooler, Laser and Optical Mice, Inkjet/laser jet Printer | |||
AN43679Drive Application Circuit for Universal Industrial Stepper Motor Driver in PSoC |
Infineon Technologies AG | Motor Control | Inkjet/laser jet Printer, Inkjet Printer, CNC Machine, Volumetric Pump | |||
AN43679Control Application Circuit for Universal Industrial Stepper Motor Driver in PSoC |
Infineon Technologies AG | Motor Control | Inkjet/laser jet Printer, Inkjet Printer, CNC Machine, Volumetric Pump | |||
PADC-NSC0314PADC-NSC0314, 1.2V DC to DC Single Output Power Supply for ADSL Modem |
Texas Instruments | Power Supplies | Processor Power Management, DSL Modem, Cable Modem, ADSL Modem, Inkjet/laser jet Printer | |||
LM2743EVAL/NOPB |
Texas Instruments | Power Supplies | Processor Power Management, DSL Modem, Cable Modem, ADSL Modem, Inkjet/laser jet Printer | |||