Filtres
| Description | Lancé par | Pour l'application | Pour les produits finaux | |||
|---|---|---|---|---|---|---|
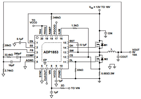
ADP1853_Typical Application |
Analog Devices | Power Supplies | Health Wellness & Fitness, POL Conversion, Industrial Instrumentation, Tracking Applications, Telecommunication & Networking | |||
LTC3331_Typical ApplicationTypical Application for LTC3331 - Nano power Buck-Boost DC/DC with Energy Harvesting Battery Charger |
Analog Devices | Power Supplies | HVAC, Energy harvesting, Security Monitor, Battery Backup, Backup Power, Tracking Applications | |||
LT3028_Typical Application |
Analog Devices | Power Supplies | Cellular Phone, Power Supplies, Pager, Wireless Modem, Direct Digital Synthesis, Battery Powered Systems, Tracking Applications | |||
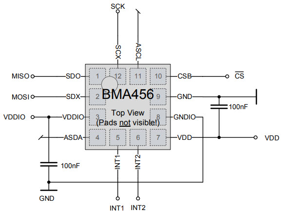
BMA456_Typical ApplicationTypical Application for BMA456 I2C, Digital, Triaxial Acceleration Sensor |
Bosch | Sensors and Transducers | Electronic Compasses, Personal User Interface Devices (PUID), Wearable Electronics, Fitness Equipment, Tracking Applications | |||
BMA456_Typical ApplicationTypical Application for BMA456 4-wire Digital, Triaxial Acceleration Sensor |
Bosch | Sensors and Transducers | Electronic Compasses, Personal User Interface Devices (PUID), Wearable Electronics, Fitness Equipment, Tracking Applications | |||
BMA456_Typical ApplicationTypical Application for BMA456 Digital, Triaxial Acceleration Sensor with I2C interface |
Bosch | Sensors and Transducers | Electronic Compasses, Personal User Interface Devices (PUID), Wearable Electronics, Fitness Equipment, Tracking Applications | |||
BMA456_Typical ApplicationTypical Application for BMA456 Digital, Triaxial Acceleration Sensor with SPI interface |
Bosch | Sensors and Transducers | Electronic Compasses, Personal User Interface Devices (PUID), Wearable Electronics, Fitness Equipment, Tracking Applications | |||
BMA456_Typical ApplicationTypical Application for BMA456 4-wire, Digital, Triaxial Acceleration Sensor |
Bosch | Sensors and Transducers | Electronic Compasses, Personal User Interface Devices (PUID), Wearable Electronics, Fitness Equipment, Tracking Applications | |||
LTC3330_Typical Application |
Analog Devices | Power Supplies | HVAC, Energy harvesting, Security Monitor, Battery Powered Systems, Battery Backup, Tracking Applications | |||
LTC3588-2_Typical ApplicationTypical Application for LTC3588-2 - Nano power Energy Harvesting Power Supply with 14V Minimum VIN |
Analog Devices | Power Supplies | Battery Charger, HVAC, Tire Pressure Monitoring System, Energy harvesting, Industry Battery Management System, Tracking Applications | |||
BMA456_Typical ApplicationTypical Application for BMA456 3-wire Digital, Triaxial Acceleration Sensor |
Bosch | Sensors and Transducers | Electronic Compasses, Personal User Interface Devices (PUID), Wearable Electronics, Fitness Equipment, Tracking Applications | |||
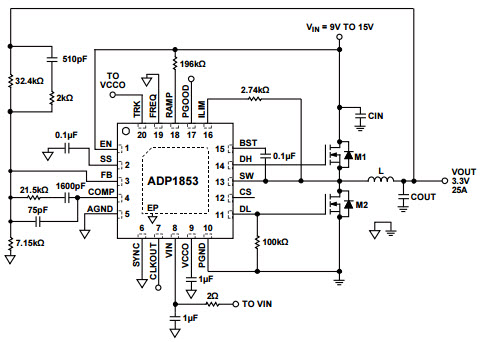
ADP1853_Typical Application |
Analog Devices | Power Supplies | Health Wellness & Fitness, POL Conversion, Industrial Instrumentation, Tracking Applications, Telecommunication & Networking | |||
ADP1853_Typical Application |
Analog Devices | Power Supplies | Health Wellness & Fitness, POL Conversion, Industrial Instrumentation, Tracking Applications, Telecommunication & Networking | |||
STEVAL-1PS01AJR |
STMicroelectronics | Power Supplies | Bluetooth, Wireless Sensor, Energy harvesting, Wearable Electronics, Fitness Equipment, Industrial Sensor, Smart Watch, Sport Bands, Li-Ion Cell Applications, Portable-Powered Products, Tracking Applications | |||
STEVAL-1PS01EJR |
STMicroelectronics | Power Supplies | Bluetooth, Wireless Sensor, Energy harvesting, Wearable Electronics, Fitness Equipment, Industrial Sensor, Smart Watch, Sport Bands, Li-Ion Cell Applications, Portable-Powered Products, Tracking Applications | |||
STEVAL-STLCS01V1STEVAL-STLCS01V1, SensorTile Connectable Sensor Node: Plug or Solder |
STMicroelectronics | Sensors and Transducers | Smart Phone, Sensors, IoT Edge Nodes, Tracking Applications | |||