Filtres
| Description | Lancé par | Pour l'application | Pour les produits finaux | |||
|---|---|---|---|---|---|---|
AN690 |
Analog Devices | Power Supplies | SLIC Line Card, DSL Line Card | |||
AN3591 |
Analog Devices | Power Supplies | Industrial, Automotive and Transportation, Servers, Optical Networking, Cell Basestation, DSL Modem, SLIC Line Card, VoIP Handset | |||
AN1166 |
Analog Devices | Power Supplies | Set-Top Box, DSL Modem, Cable Modem, VoIP Telephone, SLIC Line Card, DSL Modem Router, VoIP Handset | |||
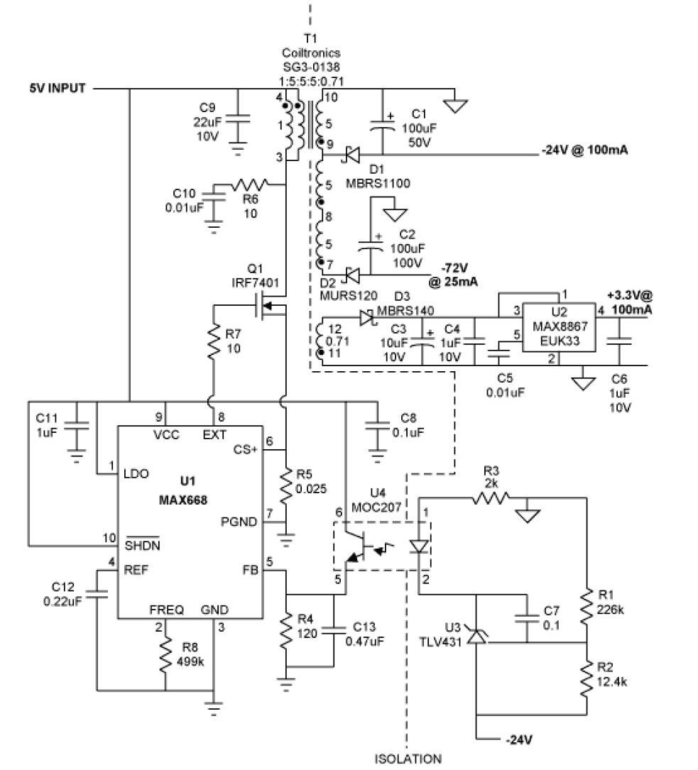
AN904-72V, -24V DC to DC Multi-Output Power Supply for Communications & Telecom |
Analog Devices | Power Supplies | Communications and Telecom, Audio, Wired Networking, Wireless LAN, SLIC Line Card | |||
AN904-100V, -24V DC to DC Multi-Output Power Supply for Communications & Telecom |
Analog Devices | Power Supplies | Communications and Telecom, Audio, Wired Networking, Wireless LAN, SLIC Line Card | |||
AN904-48V, -24V DC to DC Multi-Output Power Supply for Communications & Telecom |
Analog Devices | Power Supplies | Communications and Telecom, Audio, Wired Networking, Wireless LAN, SLIC Line Card | |||
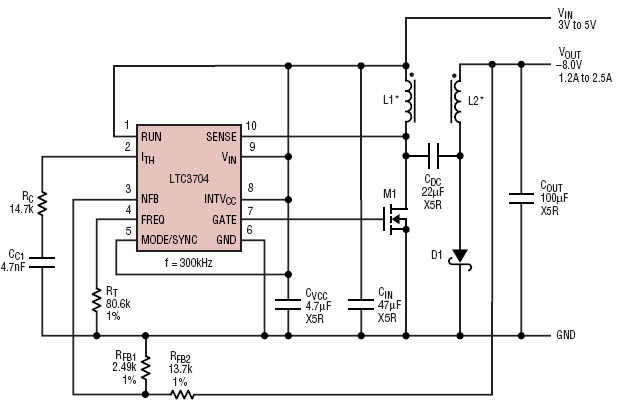
DC518ALTC3704EMS Demo Board, SLIC Power Supply, 4.5 to 15Vin, -70Vout @ 200mA, -24Vout @ 200mA |
Analog Devices | Power Supplies | Portable, Telecom Power Supply, DSL Modem, SLIC Line Card, DSL Modem Router | |||
DC524ALTC3704EMS Demo Board, Positive to Negative Converter, 5 to 15Vin, -5.2Vout @ 2.5A |
Analog Devices | Power Supplies | Portable, Telecom Power Supply, DSL Modem, SLIC Line Card, DSL Modem Router | |||
AN17633V, 5V DC to DC Single Output Power Supply for Cellular Phone |
Analog Devices | Power Supplies | Cellular Phone, Smart Phone, SLIC Line Card | |||
AN17633V, 5V DC to DC Single Output Power Supply for Cellular Phone |
Analog Devices | Power Supplies | Cellular Phone, Smart Phone, SLIC Line Card | |||
AN1001 |
Analog Devices | Power Supplies | SLIC Line Card | |||
RsenseController |
Analog Devices | Power Supplies | Portable, Telecom Power Supply, DSL Modem, SLIC Line Card, DSL Modem Router | |||
AN850-90V, -30V DC to DC Multi-Output Power Supply for Cellular Phone |
Analog Devices | Power Supplies | Cellular Phone, DSL Modem, SLIC Line Card | |||
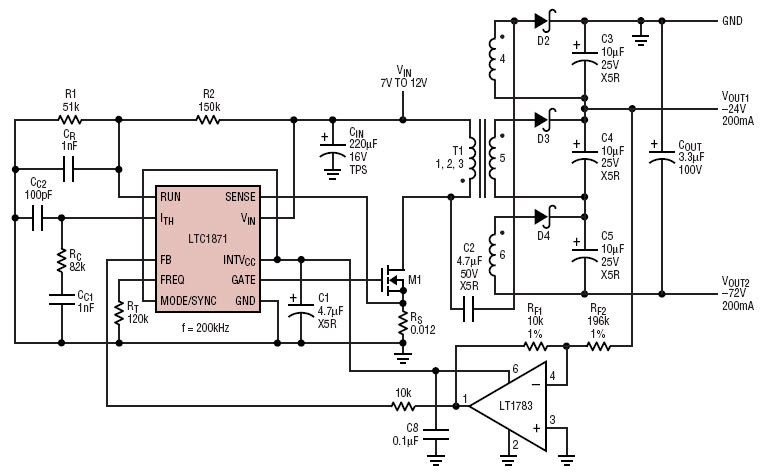
AN1115-72V, -24V, 3.3V DC to DC Multi-Output Power Supply for Wireless LAN |
Analog Devices | Power Supplies | Audio, Wireless LAN, SLIC Line Card | |||
AN84930W, -90V, -30V DC to DC Multi-Output Power Supply for Communications & Telecom |
Analog Devices | Power Supplies | Cellular Phone, Communications and Telecom, Smart Phone, IP Phone, SLIC Line Card | |||
DN130 |
Analog Devices | Power Supplies | Power Supplies, SLIC Line Card | |||
AN904-48V DC to DC Single Output Power Supply for Communications & Telecom |
Analog Devices | Power Supplies | Communications and Telecom, Audio, Wired Networking, Wireless LAN, SLIC Line Card | |||
LTC1871-0901-mag |
Analog Devices | Power Supplies | Portable, Telecom Power Supply, SLIC Line Card | |||
LT1619-0900-magLT1619, Isolated SLIC flyback supply, VIN = 12V, VOUT = 32V and 65V (20W maximum) |
Analog Devices | Power Supplies | SLIC Line Card | |||
AN904-72V, -24V, 3.3V DC to DC Multi-Output Power Supply for Communications & Telecom |
Analog Devices | Power Supplies | Communications and Telecom, Audio, Wired Networking, Wireless LAN, SLIC Line Card | |||