|
Typical Application for LTC4242 Dual Slot Hot-Swap Controller for PCI Express
|
|
Analog Devices
|
Power Management |
Hot-Swap Board Insertion, PCI Express, Server Line Cards |
|
Typical Application for LTC4245 Multiple Supply Hot-Swap Controller with I2C Compatible Monitoring
|
|
Analog Devices
|
Power Management |
Hot-Swap Board Insertion, PCI Express |
|
Typical Application for LT1886 - Dual 700MHz, 200mA Operational Amplifier
|
|
Analog Devices
|
Amplifiers and Comparators |
DSL Modem, Line Driver, PCI Express, Portable USB Devices |
|
Typical Application for LT1969 - Dual 700MHz, 200mA, Adjustable Current Operational Amplifier
|
|
Analog Devices
|
Amplifiers and Comparators |
DSL Modem, Line Driver, PCI Express, Portable USB Devices |
|
Typical Application for LT3510 - Monolithic Dual Tracking 2A Step-Down Switching Regulator
|
|
Analog Devices
|
Power Supplies |
Power Supplies, DSL Modem, Cable Modem, Digital Signal Processing, Transformer, Distributed Power System, Optical Disc Drives, PCI Express |
|
Typical Application for LT3508 - Dual Monolithic 1.4A Step-Down Switching Regulator
|
|
Analog Devices
|
Power Supplies |
Power Supplies, DSL Modem, Cable Modem, Digital Signal Processing, Transformer, PCI Express, Automotive Applications |
|
Typical Application for LTM4616 - Dual 8A per Channel Low VIN DC/DC module Regulator
|
|
Analog Devices
|
Power Supplies |
PCMCIA Card, Network Equipment, PCI Express, Telecommunications Equipment, Industrial Equipments, Battery Powered Equipment |
|
Typical Application Circuit for LTC3121IDE Single Li-Cell to 6V, 2.5W, 3MHz Synchronous Boost Converter for RF Transmitter
|
|
Analog Devices
|
Power Supplies |
DC Motor, Industrial Actuator, PCI Express |
|
Typical Application Circuit for LTC3121EDE Single Li-Cell to 6V, 2.5W, 3MHz Synchronous Boost Converter for RF Transmitter
|
|
Analog Devices
|
Power Supplies |
DC Motor, Industrial Actuator, PCI Express |
|
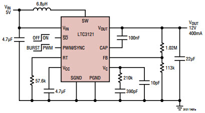
Typical Application Circuit for LTC3121EDE 3.3V to 12V, 2MHz Synchronous Boost Converter with Output Disconnect, 250mA
|
|
Analog Devices
|
Power Supplies |
DC Motor, Industrial Actuator, PCI Express |
|
Typical Application Circuit for LTC3121IDE 5V to 12V Synchronous Boost Converter with Output Disconnect
|
|
Analog Devices
|
Power Supplies |
DC Motor, Industrial Actuator, PCI Express |
|
Typical Application Circuit for LTC3121EDE 5V to 12V Synchronous Boost Converter with Output Disconnect
|
|
Analog Devices
|
Power Supplies |
DC Motor, Industrial Actuator, PCI Express |
|
Typical Application for LTC4301 - Supply Independent Hot-Swappable 2-Wire Bus Buffer
|
|
Analog Devices
|
Wireless Communication |
Servers, Desktop PC, PCMCIA Card, Capacitance Buffering, Hot-Swap Board Insertion, PCI Express |
|
Typical Application Circuit for LTC3121IDE ±15V, 5V to Dual Output Synchronous Boost Converter
|
|
Analog Devices
|
Power Supplies |
DC Motor, Industrial Actuator, PCI Express |
|
Typical Application Circuit for LTC3121IDE 0.5V to 5V, Dual Supercapacitor Backup Power Supply
|
|
Analog Devices
|
Power Supplies |
DC Motor, Industrial Actuator, PCI Express |
|
Typical Application Circuit for LTC3121EDE 0.5V to 5V, Dual Supercapacitor Backup Power Supply
|
|
Analog Devices
|
Power Supplies |
DC Motor, Industrial Actuator, PCI Express |
|
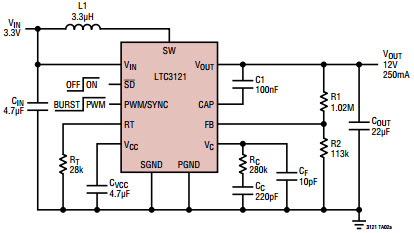
Typical Application Circuit for LTC3121IDE 3.3V to 12V, 2MHz Synchronous Boost Converter with Output Disconnect, 250mA
|
|
Analog Devices
|
Power Supplies |
DC Motor, Industrial Actuator, PCI Express |
|
Typical Application for LTC1536 - Precision Triple Supply Monitor for PCI Applications
|
|
Analog Devices
|
Power Management |
Notebook, Desktop PC, PCI Express, Battery Powered Equipment, Network Server, Intelligent Instruments |
|
Typical Application Circuit for LTC3121IDE 2.5V/4.2V to 175mA Single Li-Cell 3-LED Driver
|
|
Analog Devices
|
Power Supplies |
DC Motor, Industrial Actuator, PCI Express |
|
Typical Application Circuit for LTC3121EDE 2.5V/4.2V to 175mA Single Li-Cell 3-LED Driver
|
|
Analog Devices
|
Power Supplies |
DC Motor, Industrial Actuator, PCI Express |