DC9007A, SmartMesh WirelessHART Starter Kit based on LTP5903
Using Part
Vignette
1 / 7
Pour les produits finaux
- Industrial Communications
Description
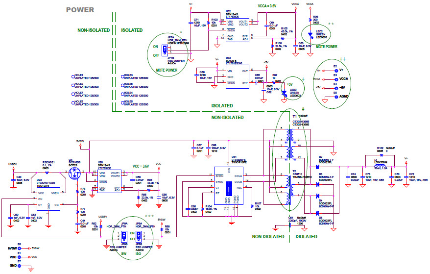
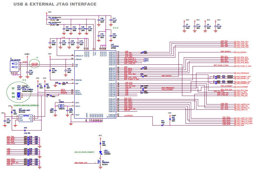
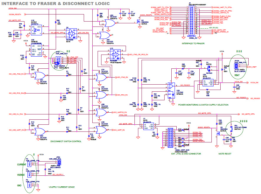
- DC9007A, SmartMesh WirelessHART Starter Kit provides all the tools for evaluating SmartMesh network performance with respect to your application needs, including high reliability, Ultra Low power, scalability and ease of installation. This accelerates device integration and application development. The DC9007 Starter Kit includes five motes, or nodes (DC9003A-C), to enable users to quickly deploy a multi-hop mesh network in the RF environment specific to your application. The software graphical user interface (GUI) allows you to quickly see the mesh network form, as well as key performance statistics, such as data reliability and latency
Caractéristiques principales
-
Operating Frequency2400 MHz
Pièces en vedette (25)
| Pièce numéro | Fabricant | Type | Description | |||
|---|---|---|---|---|---|---|
|
|
ECS-.327-12.5-17X-TR | ECS, Inc. International | Crystals | Crystal 0.032768MHz ±20ppm (Tol) 12.5pF FUND 50000Ohm 4-Pin SMD T/R | Ajouter au panier | |
|
|
LTC5800IWR-WHMA#PBF | Analog Devices | 802.15.4 LR-WPAN | 802.15.4/WirelessHart SOC 2483.5MHz 250Kbps 72-Pin QFN EP Tray | Ajouter au panier | |
|
|
93AA46BT-I/OT | Microchip Technology | EEPROM | EEPROM Serial-Microwire 1K-bit 64 x 16 2.5V/3.3V/5V 6-Pin SOT-23 T/R | Ajouter au panier | |
|
|
FT4232HQ-TRAY | Future Technology Devices International Limited | USB Interface ICs | Full Speed/High Speed USB to UART/MPSSE USB 2.0 1.8V/3.3V Tray 64-Pin VQFN EP | Ajouter au panier | |
|
|
NC7SZ58P6X | onsemi | Logic Gates | Multi Function Gate 1-Element 2-IN CMOS 6-Pin SC-88 T/R | Ajouter au panier | |
|
|
LTC5800IWR-HWMA#PBF | Analog Devices | 802.15.4 LR-WPAN | 802.15.4/WirelessHart SOC 2483.5MHz 250Kbps 72-Pin QFN EP Tray | Ajouter au panier | |
|
|
LTC2916IDDB-1#TRMPBF | Analog Devices | Supervisory Circuits | Processor Supervisor Adj/12V/5V/3.3V/2.5V/1.8V/1.5V/1.2V/1V 9 Active Low/Open Drain 8-Pin DFN EP T/R | Ajouter au panier | |
|
|
ECS-120-20-5PXDN-TR | ECS, Inc. International | Crystals | Crystal 12MHz ±30ppm (Tol) ±100ppm (Stability) 20pF FUND 50Ohm 2-Pin SMD T/R | Ajouter au panier | |
|
|
ISL43L210IHZ-T | Renesas Electronics | Analog Switch Multiplexers | Analog Switch Single SPDT 6-Pin SC-70 T/R | Ajouter au panier | |
|
|
LTC5800IWR-IPRA#PBF | Analog Devices | 802.15.4 LR-WPAN | 802.15.4e SOC 2483.5MHz 250Kbps 72-Pin QFN EP Tray | Ajouter au panier | |
|
|
LT1761ES5-5#TRMPBF (CUT REEL) | Analog Devices | Linear Regulators | LDO Regulator Pos 5V 0.1A 5-Pin TSOT-23 T/R | Ajouter au panier | |
|
|
NC7SP14P5X | onsemi | Inverters and Schmitt Triggers | Inverter Schmitt Trigger 1-Element CMOS 5-Pin SC-70 T/R | Ajouter au panier | |