DC2171A-B, Demo Board features the LTM4625, 5A Small Footprint Step-Down Module Regulator

Using Part

Fabricant

Analog Devices
  • Catégorie d'application
    Alimentations électriques
  • Type de produit
    Alimentations électriques à sortie unique CC à CC

Documents connexes

Pour les produits finaux

  • Data Storage Devices
  • Industrial
  • Industrial Networking
  • Medical and Healthcare
  • Telecom Infrastructure

Description

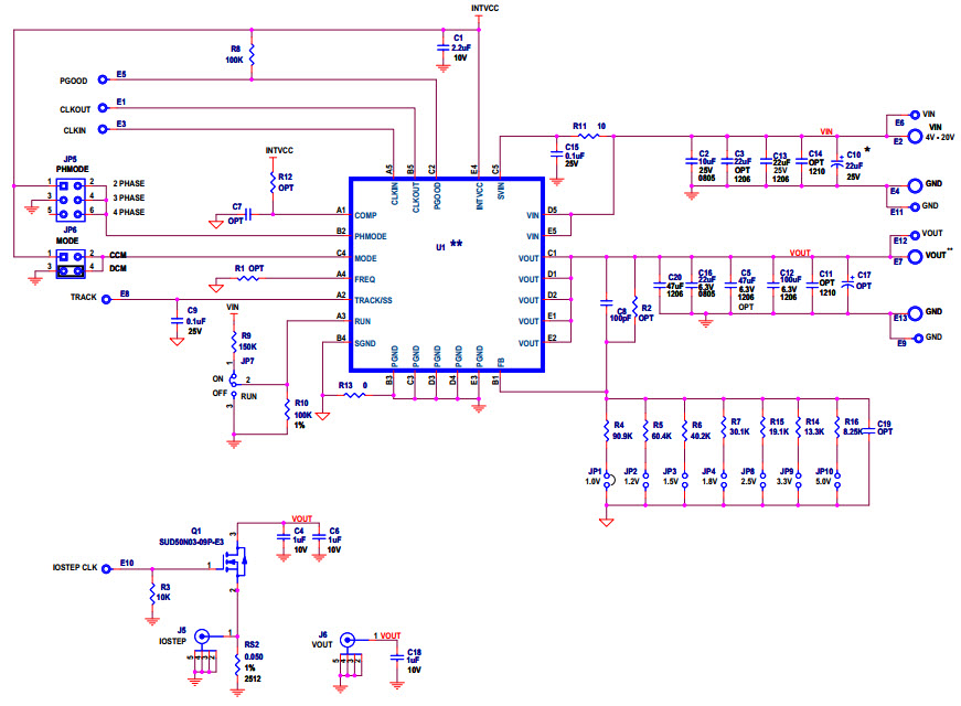
  • DC2171A-B, Demonstration circuit 2171A-B features the LTM4625 Module regulator, a tiny low profile high performance step-down regulator. The LTM4625 has an operating input voltage range of 4V to 20V and is able to provide an output current of up to 5A. The output voltage is jumper-selectable and can be set to 1.0V, 1.2V, 1.5V, 1.8V, 2.5V, 3.3V, 5V or a user-defined value from 0.6V to 5V. The LTM4625 is a complete DC/DC point-of-load regulator in a 6.25mm + 6.25mm + 5.01mm BGA package requiring only a few input and output capacitors

Caractéristiques principales

  • Conversion Type
    DC to DC
  • Input Voltage
    4 to 20 V
  • Output Voltage
    1|1.2|1.5|1.8|2.5|3.3|5 V
  • Output Current
    5 A
  • Efficiency
    83.4 %
  • Topology
    Buck

Nous avons mis à jour notre politique de confidentialité. Prenez un moment pour lire les changements. En cliquant sur "J'accepte", vous acceptez la clause de confidentialité d'Arrow Electronics ainsi que les conditions d'utilisation.

Notre site Internet place des cookies sur votre appareil pour améliorer votre expérience et pour améliorer notre site. Pour en savoir plus sur les cookies que nous utilisons et la façon de les désactiver, cliquez ici. Des cookies et des technologies de suivi peuvent être utilisés à des fins de marketing. En cliquant sur « Accepter », vous consentez au placement de cookies sur votre appareil et à notre utilisation de technologies de suivi. Cliquez sur « En savoir plus » pour de plus amples informations et instructions sur la façon de désactiver les cookies et les technologies de suivi. Même si l'acceptation des cookies et technologies de suivi est volontaire, leur désactivation peut entraîner un mauvais fonctionnement du site Internet et certaines publicités peuvent être moins pertinentes pour vous. Nous respectons votre confidentialité. Lisez notre politique de confidentialité ici.