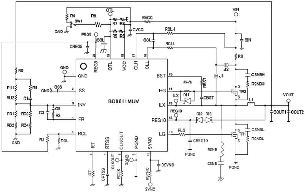
BD9611MUV (Vin = 16 to 36V, Vout = 12V, Iout = 6A) Synchronous Buck Converter Application Circuit

Using Part

Fabricant

ROHM Semiconductor
  • Catégorie d'application
    Alimentations électriques
  • Type de produit
    Alimentations électriques à sortie unique CC à CC

Pour les produits finaux

  • Arcade Amusement
  • Factory Automation
  • LED Lighting
  • Office Equipments

Description

  • Application circuit for the BD9611MUV (Vin = 16 to 36V, Vout = 12V, Iout = 6A) is a high-resistance, synchronous step-down switching regulator. The BD9611MUV offers design flexibility through user-programmable functions such as soft-start, operating frequency, high-side current limit, and loop compensation. The BD9611MUV uses voltage pulse width modulation and drives 2 external N-channel FETs

Caractéristiques principales

  • Conversion Type
    DC to DC
  • Input Voltage
    16 to 36 V
  • Output Voltage
    12 V
  • Output Current
    6 A
  • Efficiency
    96 %
  • Topology
    Buck- Synchronous

Nous avons mis à jour notre politique de confidentialité. Prenez un moment pour lire les changements. En cliquant sur "J'accepte", vous acceptez la clause de confidentialité d'Arrow Electronics ainsi que les conditions d'utilisation.

Notre site Internet place des cookies sur votre appareil pour améliorer votre expérience et pour améliorer notre site. Pour en savoir plus sur les cookies que nous utilisons et la façon de les désactiver, cliquez ici. Des cookies et des technologies de suivi peuvent être utilisés à des fins de marketing. En cliquant sur « Accepter », vous consentez au placement de cookies sur votre appareil et à notre utilisation de technologies de suivi. Cliquez sur « En savoir plus » pour de plus amples informations et instructions sur la façon de désactiver les cookies et les technologies de suivi. Même si l'acceptation des cookies et technologies de suivi est volontaire, leur désactivation peut entraîner un mauvais fonctionnement du site Internet et certaines publicités peuvent être moins pertinentes pour vous. Nous respectons votre confidentialité. Lisez notre politique de confidentialité ici.