Baseball Pitch Speedometer Application Circuit Using MC7805 Voltage Regulator

Using Part

Fabricant

NXP Semiconductors
  • Catégorie d'application
    Capteurs et transducteurs
  • Type de produit
    Accéléromètre

Pour les produits finaux

  • Airbag
  • Automotive and Transportation
  • Car Alarm

Description

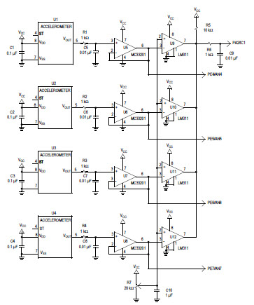
  • System is Powered Using a Commercially available 9V Supply. A MC7805 Voltage Regulator is Used to Provide a Steady 5Volt Supply for Operation of MCU, Accelerometers, Comparator Network and Op-Amp Buffers. 9V Supply is Directly Connected to Common anode 8-Segment LED Displays. Each Segment can draw as much as 30mA of Current

Caractéristiques principales

  • Input Signal Amplitude
    9 V

Nous avons mis à jour notre politique de confidentialité. Prenez un moment pour lire les changements. En cliquant sur "J'accepte", vous acceptez la clause de confidentialité d'Arrow Electronics ainsi que les conditions d'utilisation.

Notre site Internet place des cookies sur votre appareil pour améliorer votre expérience et pour améliorer notre site. Pour en savoir plus sur les cookies que nous utilisons et la façon de les désactiver, cliquez ici. Des cookies et des technologies de suivi peuvent être utilisés à des fins de marketing. En cliquant sur « Accepter », vous consentez au placement de cookies sur votre appareil et à notre utilisation de technologies de suivi. Cliquez sur « En savoir plus » pour de plus amples informations et instructions sur la façon de désactiver les cookies et les technologies de suivi. Même si l'acceptation des cookies et technologies de suivi est volontaire, leur désactivation peut entraîner un mauvais fonctionnement du site Internet et certaines publicités peuvent être moins pertinentes pour vous. Nous respectons votre confidentialité. Lisez notre politique de confidentialité ici.