5V Analog Amplifier for Instrumentation
Using Part
Vignette
1 / 1
Pour les produits finaux
- Instrumentation and Measurement
Description
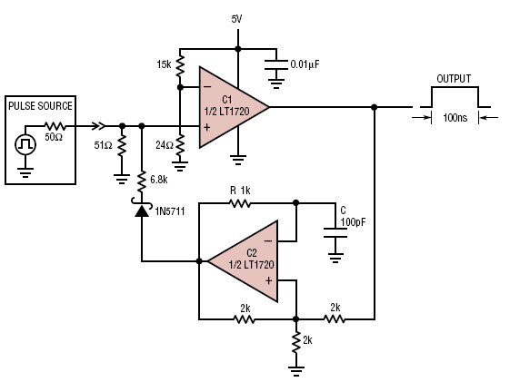
- Circuit acts as a one-shot, stretching width of an incoming pulse to a consistent 100ns
Caractéristiques principales
-
Number of SuppliesSingle
-
Supply Voltage5 V
Pièces en vedette (16)
| Pièce numéro | Fabricant | Type | Description | |||
|---|---|---|---|---|---|---|
|
|
LT1720CMS8#TR | Analog Devices | Linear Comparators | Comparator Dual R-R O/P 6V 8-Pin MSOP T/R | Ajouter au panier | |
|
|
LT1720IDD#TRPBF | Analog Devices | Linear Comparators | Comparator Dual R-R O/P 6V 8-Pin DFN EP T/R | Ajouter au panier | |
|
|
LT1720IMS8#3ZZPBF | Analog Devices | Linear Comparators | Comparator Dual R-R O/P 6V 8-Pin MSOP Tube | Ajouter au panier | |
|
|
LT1720IMS8#PBF | Analog Devices | Linear Comparators | Comparator Dual R-R O/P 6V 8-Pin MSOP Tube | Ajouter au panier | |
|
|
LT1720CDD | Analog Devices | Linear Comparators | Comparator Dual R-R O/P 6V 8-Pin DFN EP | Ajouter au panier | |
|
|
LT1720IDD#PBF | Analog Devices | Linear Comparators | Comparator Dual R-R O/P 6V 8-Pin DFN EP Tube | Ajouter au panier | |
|
|
LT1720CMS8#PBF | Analog Devices | Linear Comparators | Comparator Dual R-R O/P 6V 8-Pin MSOP Tube | Ajouter au panier | |
|
|
LT1720CMS8 | Analog Devices | Linear Comparators | Comparator Dual R-R O/P 6V 8-Pin MSOP | Ajouter au panier | |
|
|
LT1720IS8#PBF | Analog Devices | Linear Comparators | Comparator Dual R-R O/P 6V 8-Pin SOIC N Tube | Ajouter au panier | |
|
|
LT1720CMS8#TRPBF | Analog Devices | Linear Comparators | Comparator Dual R-R O/P 6V 8-Pin MSOP T/R | Ajouter au panier | |
|
|
LT1720IS8#TRPBF | Analog Devices | Linear Comparators | Comparator Dual R-R O/P 6V 8-Pin SOIC N T/R | Ajouter au panier | |
|
|
LT1720CS8#PBF | Analog Devices | Linear Comparators | Comparator Dual R-R O/P 6V 8-Pin SOIC N Tube | Ajouter au panier | |