35 to 60W General LED Driver for LED Lighting
Using Part
Vignette
1 / 2
Documents connexes
- MBR0530T1 SPICE3
- NTD12N10 SPICE2
- MMBTA06LT1 LIB Model
- MMSD4148T1 SPICE2
- MMSZ5245BT1G SPICE3
- MURS160T3 SPICE2
- MJD47 SPICE3
- MUR480ERL SPICE3
- MMBTA06LT1 SIN
- MMSD4148T1 SABER
- MURS160T3 PSPICE
- MRA4007T3 SPICE3
- MBR0530T1 PSPICE
- NTD12N10 SPICE3
- MMSD4148T1 PSPICE
- NTD12N10 SABER
- MUR480ERL SPICE2
- MUR480ERL PSPICE
- MBR0530T1 SPICE2
- MJD47 LIB Model
- MRA4007T3 SPICE2
- MRA4007T3 PSPICE
- NTD12N10 PSPICE
- MUR480ERL SABER
- MMSD4148T1 SPICE3
- MURS160T3 SPICE3
- MJD47 SIN
- MJD47 SPICE2
- MMBTA06LT1 SPICE2
- MURS160T3 SABER
- MBR0530T1 SABER
- MMBTA06LT1 SPICE3
- MMSZ5245BT1G PSPICE
- MRA4007T3 SABER
Pour les produits finaux
- LED Lighting
- Street LED Lighting
Description
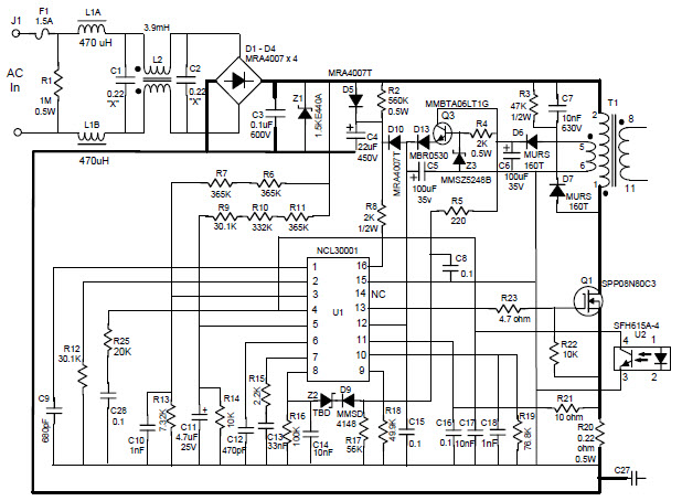
- NCL30001, 100V, 450mA Off-Line LED Driver with High PF. The original Circuit features a 50 volt max, constant current, 1 to 2 amp (current settable) LED driver with multiple dimming capabilities and active power factor correction in a single continuous conduction mode flyback converter stage
Caractéristiques principales
-
Input Voltage85 to 266 (AC) V
-
Output Voltage100 V
-
Output Current0.35 to 0.6 A
-
Output Power35 to 60 W
Pièces en vedette (19)
| Pièce numéro | Fabricant | Type | Description | |||
|---|---|---|---|---|---|---|
|
|
SFH615A-4 | Isocom Components | Transistor and Photovoltaic Output Photocouplers | DC-IN 1-CH Transistor DC-OUT 4-Pin PDIP | Ajouter au panier | |
|
|
SFH615A-4X | Isocom Components | Transistor and Photovoltaic Output Photocouplers | DC-IN 1-CH Transistor DC-OUT 4-Pin PDIP | Ajouter au panier | |
|
|
SFH615A-4XSM | Isocom Components | Transistor and Photovoltaic Output Photocouplers | Optocoupler DC-IN 1-CH Transistor DC-OUT 4-Pin PDIP SMD | Ajouter au panier | |
|
|
SFH615A-4G | Isocom Components | Transistor and Photovoltaic Output Photocouplers | DC-IN 1-CH Transistor DC-OUT 4-Pin PDIP | Ajouter au panier | |
|
|
SFH615A-4XSMT/R | Isocom Components | Transistor and Photovoltaic Output Photocouplers | DC-IN 1-CH Transistor DC-OUT 4-Pin PDIP SMD T/R | Ajouter au panier | |
|
|
SFH615A-4X018T | Vishay | Transistor and Photovoltaic Output Photocouplers | Optocoupler DC-IN 1-CH Transistor DC-OUT 4-Pin PDIP SMD T/R | Ajouter au panier | |
|
|
SFH615A-4 | Vishay | Transistor and Photovoltaic Output Photocouplers | Optocoupler DC-IN 1-CH Transistor DC-OUT 4-Pin PDIP Tube | Ajouter au panier | |
|
|
SFH615A-4SM | Isocom Components | Transistor and Photovoltaic Output Photocouplers | Optocoupler DC-IN 1-CH Transistor DC-OUT 4-Pin PDIP SMD | Ajouter au panier | |
|
|
SFH615A-4XG | Isocom Components | Transistor and Photovoltaic Output Photocouplers | DC-IN 1-CH Transistor DC-OUT 4-Pin PDIP | Ajouter au panier | |
|
|
SFH615A-4X001 | Vishay | Transistor and Photovoltaic Output Photocouplers | Optocoupler DC-IN 1-CH Transistor DC-OUT 4-Pin PDIP | Ajouter au panier | |
|
|
SFH615A-4SMT/R | Isocom Components | Transistor and Photovoltaic Output Photocouplers | DC-IN 1-CH Transistor DC-OUT 4-Pin PDIP SMD T/R | Ajouter au panier | |
|
|
SFH615A-4X008T | Vishay | Transistor and Photovoltaic Output Photocouplers | Optocoupler DC-IN 1-CH Transistor DC-OUT 4-Pin PDIP SMD T/R | Ajouter au panier | |