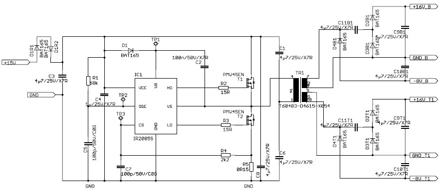
-8V, 16V DC to DC Multi-Output Power Supply for FAN Motor
Using Part
Vignette
1 / 1
Pour les produits finaux
- FAN Motor
- Fuel Pump
- Servo Motor
- UPS Power Supply
- Welding Machine
Description
- IR2085S used to provide bipolar voltages of +16V/GND/-8V as recommended in the MIPAQ datasheet as typical values
Caractéristiques principales
-
Conversion TypeDC to DC
-
Input Voltage15 V
-
Output Voltage-8|16 V
Pièces en vedette (149)
| Pièce numéro | Fabricant | Type | Description | |||
|---|---|---|---|---|---|---|
|
|
TL431AIPK | Texas Instruments | Voltage References | V-Ref Adjustable 2.495V to 36V 100mA 4-Pin(3+Tab) SOT-89 T/R | Ajouter au panier | |
|
|
TL431BCDBVT | Texas Instruments | Voltage References | V-Ref Adjustable 2.495V to 36V 100mA 5-Pin SOT-23 T/R | Ajouter au panier | |
|
|
TL431AQDBZRQ1 | Texas Instruments | Voltage References | V-Ref Adjustable 2.495V to 36V 100mA Automotive AEC-Q100 3-Pin SOT-23 T/R | Ajouter au panier | |
|
|
TL431BQDCKTE4 | Texas Instruments | Voltage References | V-Ref Adjustable 2.495V to 36V 100mA 6-Pin SC-70 T/R | Ajouter au panier | |
|
|
TL431ACDBZR | Texas Instruments | Voltage References | V-Ref Adjustable 2.495V to 36V 100mA 3-Pin SOT-23 T/R | Ajouter au panier | |
|
|
TL431AIDBZR | Texas Instruments | Voltage References | V-Ref Adjustable 2.495V to 36V 100mA 3-Pin SOT-23 T/R | Ajouter au panier | |
|
|
TL431-W | Texas Instruments | Voltage References | V-Ref Adjustable 2.495V to 36V 100mA Wafer | Ajouter au panier | |
|
|
TL431CDBZT | Texas Instruments | Voltage References | V-Ref Adjustable 2.495V to 36V 100mA 3-Pin SOT-23 T/R | Ajouter au panier | |
|
|
TL431CLPR | Texas Instruments | Voltage References | V-Ref Adjustable 2.495V to 36V 100mA 3-Pin TO-92 T/R | Ajouter au panier | |
|
|
TL431IDRE4 | Texas Instruments | Voltage References | V-Ref Adjustable 2.495V to 36V 100mA 8-Pin SOIC T/R | Ajouter au panier | |
|
|
TL431LIAIDBZR | Texas Instruments | Voltage References | V-Ref Adjustable 2.495V to 36V 15mA 3-Pin SOT-23 T/R | Ajouter au panier | |
|
|
TL431LIBCDBZR | Texas Instruments | Voltage References | V-Ref Adjustable 2.495V to 36V 15mA 3-Pin SOT-23 T/R | Ajouter au panier | |