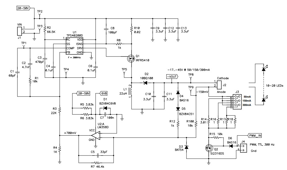
PMP2501, LED Buck-Boost Converter
Reference Design using part TPS40200D by Texas Instruments
Associated Documents
For End Products
- Backplane Distributed Power
- DSL Modem
- Industrial Control
- Scanners
- Telecom Infrastructure
Description
- PMP2501, Dimmable DC/DC LED driver (inverting buck-boost) for AVAGO MJ50 or similar LED strings up to 300mA load
Key Features
-
Input Voltage20 to 50 V
-
Output Current0.3 A
-
Number of Derived Elements10 to 20
Featured Parts (8)
| Part Number | Manufacturer | Type | Description | |||
|---|---|---|---|---|---|---|
|
|
LM358DGKR | Texas Instruments | Operational Amplifiers - Op Amps | Op Amp Dual GP ±16V/32V 8-Pin VSSOP T/R | Buy | |
|
|
LM358DR | Texas Instruments | Operational Amplifiers - Op Amps | Op Amp Dual GP ±16V/32V 8-Pin SOIC T/R | Buy | |
|
|
TPS40200DR | Texas Instruments | DC to DC Controllers | DC/DC Cntrlr Single-OUT Step Down 500kHz 8-Pin SOIC T/R | Buy | |
|
|
TPS40200D | Texas Instruments | DC to DC Controllers | DC/DC Cntrlr Single-OUT Step Down 500kHz 8-Pin SOIC Tube | Buy | |
|
|
TPS40200DRBR | Texas Instruments | DC to DC Controllers | DC/DC Cntrlr Single-OUT Step Down 500kHz 8-Pin VSON EP T/R | Buy | |
|
|
TPS40200DRBT | Texas Instruments | DC to DC Controllers | DC/DC Cntrlr Single-OUT Step Down 500kHz 8-Pin VSON EP T/R | Buy | |
|
|
TPS40200DG4 | Texas Instruments | DC to DC Controllers | DC/DC Cntrlr Single-OUT Step Down 500kHz 8-Pin SOIC Tube | Buy | |
|
|
TPS40200DRG4 | Texas Instruments | DC to DC Controllers | DC/DC Cntrlr Single-OUT Step Down 500kHz 8-Pin SOIC T/R | Buy | |