EVAL-ADAU1777Z, Evaluation Board for Evaluating the ADAU1777 Four ADC, Two DAC, Low Power Codec with Audio Processor
Reference Design using part ADAU1777 by Analog Devices
For End Products
- Home Entertainment
- Portable
Description
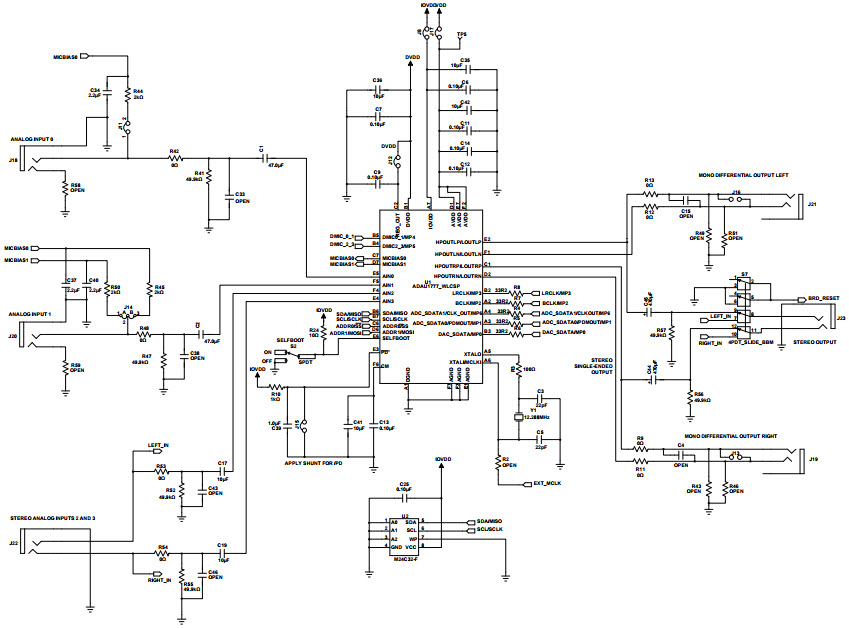
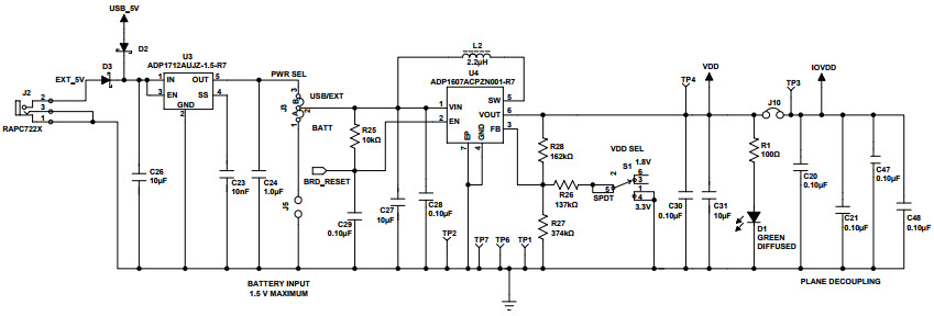
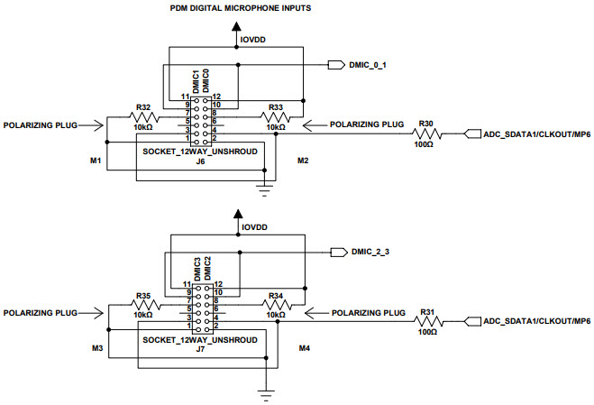
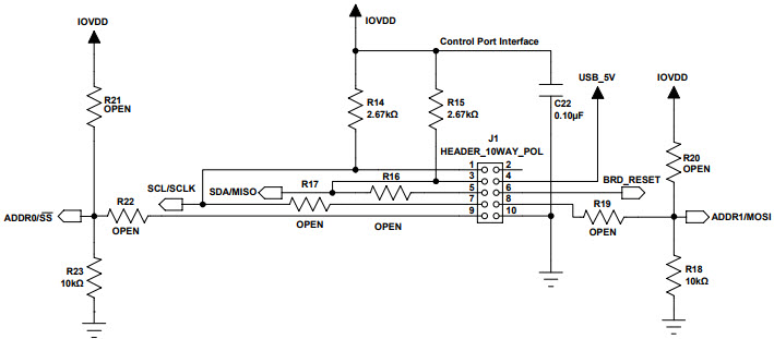
- EVAL-ADAU1777Z, Evaluation Board provides full access to all analog and digital inputs/outputs on the ADAU1777. The ADAU1777 core is controlled by SigmaStudio software, which interfaces to the board via a USB connection. The EVAL-ADAU1777Z can be powered by a single AAA battery, by the USB bus, or by a single 3.8 to 5.5 V supply, any of these supplies are regulated to the voltages required on the board. The printed circuit board (PCB) is a 4-layer design, with a single ground plane and a single power plane on the inner layers. The board contains connectors for external microphones and speakers. The master clock can be provided externally or by the on-board 12.288 MHz passive crystal
Featured Parts (12)
| Part Number | Manufacturer | Type | Description | |||
|---|---|---|---|---|---|---|
|
|
1-1825010-3 | TE Connectivity | Switch Slide | Switch Slide 4PDT Extended Top Slide 0.3A 115VDC PC Pins Thru-Hole Tube | Buy | |
|
|
M24C32-FMH6TG | STMicroelectronics | EEPROM | EEPROM Serial-I2C 32K-bit 4K x 8 1.8V/2.5V/3.3V/5V 5-Pin UFDFPN T/R | Buy | |
|
|
M24C32-FDW6TP | STMicroelectronics | EEPROM | EEPROM Serial-I2C 32K-bit 4K x 8 1.8V/2.5V/3.3V/5V 8-Pin TSSOP T/R | Buy | |
|
|
ADP1712AUJZ-1.5-R7 | Analog Devices | Linear Regulators | LDO Regulator Pos 1.5V 0.3A 5-Pin TSOT T/R | Buy | |
|
|
1-1825010-3 | TE Connectivity | Switch Slide | Switch Slide 4PDT Extended Top Slide 0.3A 115VDC PC Pins Thru-Hole Tube | Buy | |
|
|
ADP1607ACPZN001-R7 | Analog Devices | DC to DC Converter and Switching Regulator Chip | Conv DC-DC 0.8V to 3.3V Synchronous Step Up Single-Out 1.8V to 3.3V 1.3A 6-Pin LFCSP EP T/R | Buy | |
|
|
ASE4204 | TE Connectivity | Switch Slide | Switch Slide 4PDT Extended Top Slide 0.3A 115VDC PC Pins Thru-Hole Tube | Buy | |
|
|
M24C32-FMC6TG | STMicroelectronics | EEPROM | EEPROM Serial-I2C 32K-bit 4K x 8 1.8V/2.5V/3.3V/5V 8-Pin UFDFPN EP T/R | Buy | |
|
|
M24C32-FMN6TP | STMicroelectronics | EEPROM | EEPROM Serial-I2C 32K-bit 4K x 8 1.8V/2.5V/3.3V/5V 8-Pin SO N T/R | Buy | |
|
|
ABM3B-12.288MHZ-10-1-U-T | Abracon | Crystals | Crystal 12.288MHz ±10ppm (Tol) ±10ppm (Stability) 10pF FUND 70Ohm 4-Pin CSMD T/R | Buy | |
|
|
ADAU1777BCBZ | Analog Devices | Audio CODECs | General Purpose Audio Codec 36-Pin WLCSP T/R | Buy | |
|
|
ADAU1777BCBZRL | Analog Devices | Audio CODECs | General Purpose Audio Codec 36-Pin WLCSP T/R | Buy | |