AKD4683-B, Evaluation Board for AK4683 24bit Audio CODEC with 2CH ADC 4CH DAC

Reference Design using part AK4683EQ by Asahi Kasei Microdevices Corporation

Manufacturer

Asahi Kasei Microdevices Corporation
  • Application Category
    CODEC
  • Product Type
    Audio CODEC

For End Products

  • Audio Interfaces

Description

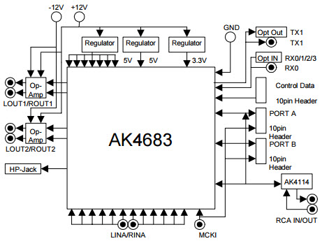
  • AKD4683-B, Evaluation Board for AK4683, a single chip 24bit CODEC that has two channels of ADC and four channels of DAC with internal DIR, DIT. This board has interfaces with evaluation boards for A/D converter and D/A converter and makes easy to evaluate AK4683. Also this board has the digital audio interface and then achieves the interface with digital audio systems via opt-connector or RCA connector

Key Features

  • CODEC Resolution
    24 Bit

We've updated our privacy policy. Please take a moment to review these changes. By clicking I Agree to Arrow Electronics Terms Of Use  and have read and understand the Privacy Policy and Cookie Policy.

Our website places cookies on your device to improve your experience and to improve our site. Read more about the cookies we use and how to disable them here. Cookies and tracking technologies may be used for marketing purposes.
By clicking “Accept”, you are consenting to placement of cookies on your device and to our use of tracking technologies. Click “Read More” below for more information and instructions on how to disable cookies and tracking technologies. While acceptance of cookies and tracking technologies is voluntary, disabling them may result in the website not working properly, and certain advertisements may be less relevant to you.
We respect your privacy. Read our privacy policy here