ADS6144EVM provides a platform for evaluating the low-power, single-channel ADS6144 14-bit analog-to-digital converter (ADC)
Reference Design using part ADS6144 by Texas Instruments
For End Products
- High-Definition TV
- Medical Imaging
- Radar System
- Software Defined Radio
- Test Equipment
- Wireless Infrastructure
Description
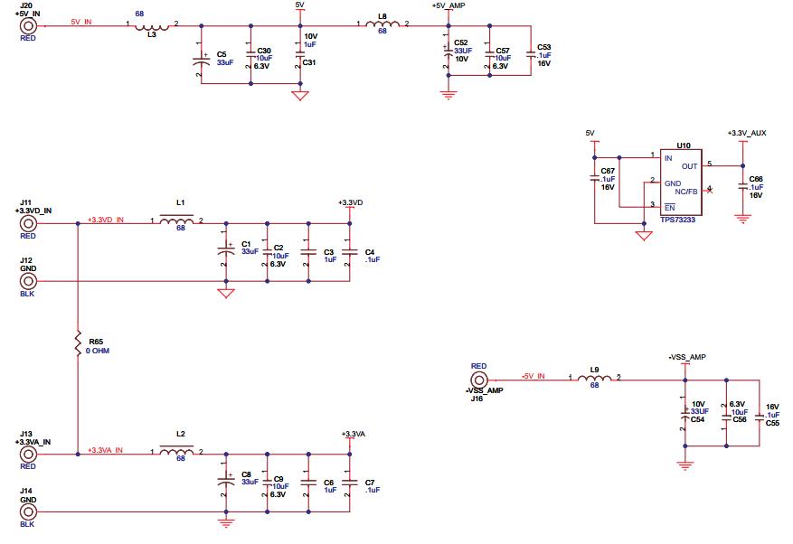
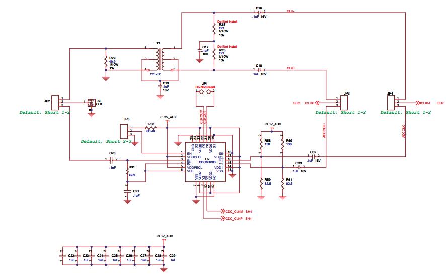
- ADS6144EVM is a circuit board that allows designers to evaluate the performance of ADS6144 device, a low power 14-bit 125MSPS analog to digital converter that includes an analog input buffer. The ADC features a configurable parallel DDR LVDS or CMOS outputs. The EVM provides a flexible environment to test the ADS61B23 under a variety of clock, input and supply conditions. The evaluation module also allows designers to use either a transformer coupled input into the ADC or an amplifier input based on the THS4509. While the ADC EVM comes with the THS4509, users can easily evaluate any of the footprint compatible ADC driving amplifiers such as the THS4508, THS4511, THS4520
Key Features
-
ADC Resolution14 Bit
-
ADC Sampling Rate125M SPS
-
Number of Channels1CH
Featured Parts (24)
| Part Number | Manufacturer | Type | Description | |||
|---|---|---|---|---|---|---|
|
|
93C66BT-I/MNY | Microchip Technology | EEPROM | EEPROM Serial-Microwire 4K-bit 256 x 16 5V 8-Pin TDFN EP T/R | Buy | |
|
|
93C66BT-E/MNY | Microchip Technology | EEPROM | EEPROM Serial-Microwire 4K-bit 256 x 16 5V Automotive AEC-Q100 8-Pin TDFN EP T/R | Buy | |
|
|
93C66BT-I/OT | Microchip Technology | EEPROM | EEPROM Serial-Microwire 4K-bit 256 x 16 5V 6-Pin SOT-23 T/R | Buy | |
|
|
93C66BT-I/ST | Microchip Technology | EEPROM | EEPROM Serial-Microwire 4K-bit 256 x 16 5V 8-Pin TSSOP T/R | Buy | |
|
|
93C66BT-I/MS | Microchip Technology | EEPROM | EEPROM Serial-Microwire 4K-bit 256 x 16 5V 8-Pin MSOP T/R | Buy | |
|
|
93C66B-I/P | Microchip Technology | EEPROM | EEPROM Serial-Microwire 4K-bit 256 x 16 5V 8-Pin PDIP Tube | Buy | |
|
|
93C66B-E/ST | Microchip Technology | EEPROM | EEPROM Serial-Microwire 4K-bit 256 x 16 5V Automotive AEC-Q100 8-Pin TSSOP Tube | Buy | |
|
|
93C66B-I/ST | Microchip Technology | EEPROM | EEPROM Serial-Microwire 4K-bit 256 x 16 5V 8-Pin TSSOP Tube | Buy | |
|
|
THS4509RGTT | Texas Instruments | Special Purpose Amplifiers | SP Amp DIFF AMP Single ±2.625V/5.25V 16-Pin VQFN EP T/R | Buy | |
|
|
93C66B-I/MS | Microchip Technology | EEPROM | EEPROM Serial-Microwire 4K-bit 256 x 16 5V 8-Pin MSOP Tube | Buy | |
|
|
93C66B-I/SN | Microchip Technology | EEPROM | EEPROM Serial-Microwire 4K-bit 256 x 16 5V 8-Pin SOIC N Tube | Buy | |
|
|
CDCP1803RGETG4 | Texas Instruments | Clock Buffers and Drivers | Clock Divider/Fanout Buffer 3-OUT 1-IN 1:3 24-Pin VQFN EP T/R | Buy | |